6
66. Базис на плоскости и в пространстве.
Определение. Базисом на плоскости называются два любых линейно независимых вектора.
Из теоремы 2 (см. п. 4) следует, что два любых неколлинеарных вектора образуют базис. Пусть любой вектор на плоскости, а векторы и образуют базис. Так как на плоскости всякие три вектора линейно зависимы, то вектор линейно выражается через векторы базиса, т. е. выполняется соотношение
.
Если вектор представлен в виде (3), то говорят, что он разложен по базису образованному векторами и . Числа и называют координатами вектора на плоскости относительно базиса и
1 . Разложение вектора по и является единственным
Доказательство. Допустим, что наряду с разложением (3) имеет место разложение
Покажем, что в этом случае Действительно, вычитая равенство (4) из равенства (3), получаем соотношение
(Возможность почленного
вычитания равенств (4) и (3) и производимой
группировки членов вытекает из свойств
линейных операций над векторами (см.
п. 2).) Так как векторы базиса ,
линейно независимы, то
и
.
Отсюда
, т.е. разложение вектора
по базису ,
единственно.
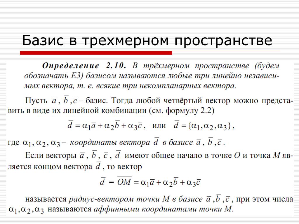
Определение. Базисом в пространстве называются три любых линейно независимых вектора.
Из теоремы 2 (см. п. 5) следует, что три любых некомпланарных вектора образуют базис. Как и в случае плоскости, устанавливается, что любой вектор разлагается по векторам , и
причем это разложение единственное.
Числа , , называют координатами вектора в пространстве относительно базиса , и .Основное значение базиса состоит в том, что линейные операции над векторами при задании базиса становятся обычными линейными операциями над числами — координатами этих векторов.
Теорема . При
сложении двух_векторов
и
их
координаты
(относительно любого базиса
и или
любого базиса
, и )
складываются.
При умножении вектора
на
любое число, а
все его координаты умножаются на это число.
Доказательство. Пусть, например,
.
Тогда в силу свойств линейных операций (см. п. 2)
В силу единственности разложения по базису ,, теорема для этого базиса доказана.
Понятие вектора | Линейные операции над векторами | Понятие линейной зависимости векторов|
Линейная зависимость векторов на плоскости | Линейная зависимость векторов в пространстве
Базис на плоскости и в пространстве | Проекция вектора на ось и ее свойства | Декартова прямоугольная система координат в пространстве| Цилиндрические и сферические координаты| Главная
Определение
Определение.
1) Базисом в пространстве
называются любые 3 некомпланарных вектора, взятые в
определенном порядке.
2) Базисом на плоскости называются любые 2 неколлинеарные векторы, взятые в определенном порядке.
3)Базисом на прямой называется любой ненулевой вектор.
Определение. Если - базис в пространстве и , то числа a, b и g — называются компонентами или координатами вектора в этом базисе.
В связи с этим можно записать следующие свойства:
— равные векторы имеют одинаковые координаты,
— при умножении вектора на число его компоненты тоже умножаются на это число,
= .
— при сложении векторов складываются их соответствующие компоненты.
; ;
+ = .
Система координат.
Для определения положения произвольной точки могут использоваться различные системы координат. Положение произвольной точки в какой- либо системе координат должно однозначно определяться. Понятие системы координат представляет собой совокупность точки начала отсчета (начала координат) и некоторого базиса. Как на плоскости, так и в пространстве возможно задание самых разнообразных систем координат. Выбор системы координат зависит от характера поставленной геометрической, физической или технической задачи. Рассмотрим некоторые наиболее часто применяемые на практике системы координат.
Декартова система координат.
Зафиксируем в пространстве точку О и рассмотрим произвольную точку М.
Вектор назовем радиус-
вектором точки М. Если в пространстве задать некоторый базис, то точке М можно
сопоставить некоторую тройку чисел – компоненты ее радиус- вектора.
Определение. Декартовой системой координат в пространстве называется совокупность точки и базиса. Точка называется началом координат. Прямые, проходящие через начало координат называются осями координат.
1-я ось – ось абсцисс
2-я ось – ось ординат
3-я ось – ось апликат
Чтобы найти компоненты вектора нужно из координат его конца вычесть координаты начала.
Если заданы точки А(x1, y1, z1), B(x2, y2, z2), то = (x2 – x1, y2 – y1, z2 – z1).
Определение. Базис называется ортонормированным, если его векторы попарно ортогональны и равны единице.
Определение. Декартова система
координат, базис которой ортонормирован называется декартовой прямоугольной системой координат.
Пример. Даны векторы(1; 2; 3), (-1; 0; 3), (2; 1; -1) и (3; 2; 2) в некотором базисе. Показать, что векторы , и образуют базис и найти координаты вектора в этом базисе.
Векторы образуют базис, если они линейно независимы, другими словами, если уравнения, входящие в систему:
линейно независимы.
Тогда .
Это условие выполняется, если определитель матрицы системы отличен от нуля.
Для решения этой системы воспользуемся методом Крамера.
D1 =
;
D2 =
D3 =
Итого, координаты вектора в базисе , , : { -1/4, 7/4, 5/2}.
При
использовании компьютерной версии “Курса
высшей математики” можно запустить программу, которая позволит разложить
любой вектор по любому новому базису, т.
п 92
Пока у меня есть уравнение ниже
a(1,2) + b(2,1) = (x,y)
Я предполагаю, что я должен решить для x и y путем создания системы уравнения.. но у меня есть небольшая проблема с этим конкретным уравнением,
я использовал сокращение строк и получил y = -3b и x = a + 2b
теперь, когда я получил x и y, означает ли это, что векторы составляют основу? или есть что-то еще, что мне здесь не хватает?
- линейная алгебра
- векторные пространства 92$ и решить систему
$$
а(1,2)+б(2,1)=(х,у)
$$
для $a$ и $b$, а не $x,y$, которые здесь произвольны (я думаю, вы пытаетесь это сделать). Это система двух уравнений с двумя неизвестными с решением
$$
а=\фракция{1}{3}(2у-х)\\
b=\frac{1}{3}(2x-y)
$$
$\endgroup$
2
$\begingroup$
Векторы $(1,2)$ и $(2,1)$ линейно независимы, и поскольку $\text{dim}(\mathbb{R}^2)=2$, мы можем заключить, что $\text {span}((1,2),(2,1))=\mathbb{R}^2$, т.
2$$\endgroup$
Зарегистрируйтесь или войдите в систему
Зарегистрируйтесь с помощью Google
Зарегистрироваться через Facebook
Зарегистрируйтесь, используя электронную почту и пароль
Опубликовать как гость
Электронная почта
Требуется, но никогда не отображается
Опубликовать как гость
Электронная почта
Требуется, но не отображается
Нажимая «Опубликовать свой ответ», вы соглашаетесь с нашими условиями обслуживания, политикой конфиденциальности и политикой использования файлов cookie
.
базисных векторов в линейной алгебре — ML
Для понимания концепции машинного обучения, а также глубокого обучения, принципы линейной алгебры имеют решающее значение. Линейная алгебра — это раздел математики, который позволяет в сжатой форме определять и выполнять операции над многомерными координатами и плоскостными взаимодействиями. Основное внимание уделяется системам линейных уравнений.
В этой статье мы обсудим –
- Идея базисного вектора?
- Определение базисного вектора
- Свойства базисного вектора
- Базисные векторы для данного пространства
- Это важно с точки зрения науки о данных
В чем идея базисных векторов?
Итак, идея здесь следующая:
Возьмем пространство R-квадрата, что в основном означает, что мы смотрим на векторы в 2 измерениях. Это означает, что в каждом из этих векторов есть 2 компонента, как мы взяли на изображении выше.
Мы можем взять множество векторов. Итак, будет бесконечное количество векторов, которые будут в 2-х измерениях. Итак, дело в том, можем ли мы представить все эти векторы, используя некоторые базовые элементы, а затем некоторую комбинацию этих базовых элементов.Теперь давайте рассмотрим 2 вектора, например,
Теперь, если вы возьмете любой вектор, заданный в квадрате R, скажем, возьмем
Мы можем записать этот вектор в виде некоторой линейной комбинации, этого вектора плюс этот вектор следующим образом.
Аналогично, если взять
, мы также можем записать этот вектор в виде некоторой линейной комбинации этого вектора плюс этот вектор следующим образом.
Аналогично,
И это будет верно для любого вектора, который у вас есть в этом пространстве.
Итак, в каком-то смысле мы говорим, что эти 2 вектора ( v1 и v2 ) характеризуют пространство или образуют основу для пространства, и любой вектор в этом пространстве может быть просто записан как линейная комбинация этих двух векторы.
Теперь вы можете заметить, что линейные комбинации на самом деле сами числа. Так, например, если я хочу вектора (2, 1) следует записать как линейную комбинацию вектора (1, 0) и вектора (0, 1) , скалярные множители равны 2 и 1 , что аналогично для вектора (4, 4) и так далее.Итак, ключевым моментом является то, что хотя у нас здесь бесконечное количество векторов, все они могут быть сгенерированы как линейная комбинация всего 2 векторов, и мы видели здесь, что эти 2 вектора равны вектору (1, 0) и вектор(0, 1) . Теперь эти 2 вектора называются основа для всего пространства.
Определение базисного вектора: Если вы можете записать каждый вектор в заданном пространстве как линейную комбинацию некоторых векторов, и эти векторы не зависят друг от друга, то мы называем их базисными векторами для данного пространства.
Свойства базисного вектора:
- Базисные векторы должны быть линейно независимыми друг от друга:
Если я умножу v1 на любой скаляр, я никогда не смогу получить вектор v2.
А это доказывает, что v1 и v2 линейно независимы друг от друга. Мы хотим, чтобы базисные векторы были линейно независимыми друг от друга, потому что мы хотим, чтобы каждый вектор, лежащий в основе, генерировал уникальную информацию. Если они станут зависимыми друг от друга, то ничего уникального этот вектор не принесет.
- Базисные векторы должны охватывать все пространство:
Слово span в основном означает, что любой вектор в этом пространстве я могу записать как линейную комбинацию базисных векторов, как мы видели в нашем предыдущем примере. - Базисные векторы не уникальны: Можно найти множество наборов базисных векторов. Единственное условие состоит в том, что они должны быть линейно независимыми и охватывать все пространство. Итак, давайте подробно разберем это свойство, взяв тот же пример, что и раньше.
Рассмотрим 2 других вектора, которые линейно независимы друг от друга.
- Сначала мы должны проверить, подчиняются ли эти 2 вектора свойствам базисного вектора?
Как видите, эти два вектора линейно независимы друг от друга, поскольку умножение v1 на любой скаляр никогда не даст вектор v2.
Так, например, если я умножу v1 на -1, я получу vector(-1, -1) , но не vector(1, -1) .Чтобы проверить второе свойство, возьмем вектор(2, 1) . Теперь давайте посмотрим, можем ли мы представить этот вектор (2, 1) как линейную комбинацию вектора (1, 1) и вектора (1, -1) .
- Точно так же, если взять вектор (4,4)
Следует помнить:
разное количество векторов. То, что я имею в виду, относится к предыдущему примеру, хотя базисных векторов было 9.0144 v1(1, 0) и v2(0, 1) было всего 2 вектора. Точно так же в этом случае базисные векторы равны v1(1, 1) и v2(1, -1) . Тем не менее, есть еще только 2 вектора. Таким образом, хотя у вас может быть много наборов базисных векторов, все они эквивалентны количеству векторов в каждом наборе, они не могут быть разными. Итак, вы должны иметь в виду, что для одного и того же пространства у вас не может быть двух базисных наборов: один с n векторами, а другой с m векторами, что невозможно.
Итак, если это базовый набор для одного и того же пространства, количество векторов в каждом наборе должно быть одинаковым.Найдите базисные векторы:
Возьмем в качестве примера пространство R 4 . Что на самом деле означает, что в каждом из этих векторов есть 4 компонента.
- Шаг 1: Чтобы найти базисные векторы заданного набора векторов, расположите векторы в матричной форме, как показано ниже.
Объяснение:
Если ранг матрицы равен 1, то у нас есть только 1 базисный вектор, если ранг равен 2, то имеется 2 базисных вектора, если 3, то существует 3 базисных вектора и так далее. В этом случае, поскольку ранг матрицы оказывается равным 2, есть только 2 вектора-столбца, которые мне нужны для представления каждого столбца в этой матрице. Итак, базисный набор имеет размер 2. Итак, мы можем выбрать здесь любые 2 линейно независимых столбца, и тогда они могут быть базисными векторами.
Итак, например, мы могли бы выбрать v1(6, 5, 8, 11) и v2(1, 2, 3, 4) и сказать, что это базисный вектор для всех этих столбцов, или мы можно было выбрать v1(3, -1, -1, -1) и v2(7, 7, 11, 15) и так далее. Мы можем выбрать любые 2 столбца, если они линейно независимы друг от друга, и это то, что мы знаем из вышеизложенного, что базисные векторы не обязательно должны быть уникальными. Итак, я выбираю любые 2 линейно независимых столбца, которые представляют эти данные.
Важно с точки зрения науки о данных
Теперь позвольте мне объяснить вам, почему эта концепция базисных векторов очень важна с точки зрения науки о данных. Просто взгляните на предыдущий пример. У нас есть 10 образцов, и мы хотим сохранить эти 10 образцов, поскольку каждый образец имеет 4 числа, мы будем хранить 4 x 10 = 40 чисел.
Теперь предположим, что мы проделываем то же упражнение для этих 10 образцов, а затем обнаружим, что у нас есть только 2 базисных вектора, которые будут 2 векторами из этого набора.
Что мы могли бы сделать, так это сохранить эти 2 базисных вектора, которые были бы 2 x 4 = 8 числами, и для оставшихся 8 выборок, вместо того, чтобы хранить все выборки и все числа в каждой из этих выборок, что мы могли бы сделать для каждого образца мы могли бы просто хранить 2 числа, которые представляют собой линейные комбинации, которые мы собираемся использовать для построения этого. Итак, вместо того, чтобы хранить эти 4 числа, мы могли бы просто сохранить эти 2 константы, и, поскольку мы уже сохранили базисные векторы, всякий раз, когда мы хотим восстановить это, мы можем просто взять первую константу и умножить ее на v1 плюс умножить вторую константу это v2, и мы получим этот номер.Таким образом,
Мы храним 2 базисных вектора, которые дают мне: 4 x 2 = 8 чисел
А затем для оставшихся 8 выборок мы просто сохраняем 2 константы, например: 8 x 2 = 16 чисел
Итак, это даст нам: 8 + 16 = 24 числа
Следовательно, вместо хранения 4 x 10 = 40 чисел мы можем хранить только 24 числа, что составляет примерно половину уменьшения числа.

2$
Мы можем взять множество векторов. Итак, будет бесконечное количество векторов, которые будут в 2-х измерениях. Итак, дело в том, можем ли мы представить все эти векторы, используя некоторые базовые элементы, а затем некоторую комбинацию этих базовых элементов.
Теперь вы можете заметить, что линейные комбинации на самом деле сами числа. Так, например, если я хочу вектора (2, 1) следует записать как линейную комбинацию вектора (1, 0) и вектора (0, 1) , скалярные множители равны 2 и 1 , что аналогично для вектора (4, 4) и так далее.
А это доказывает, что v1 и v2 линейно независимы друг от друга. Мы хотим, чтобы базисные векторы были линейно независимыми друг от друга, потому что мы хотим, чтобы каждый вектор, лежащий в основе, генерировал уникальную информацию. Если они станут зависимыми друг от друга, то ничего уникального этот вектор не принесет.
Так, например, если я умножу v1 на -1, я получу vector(-1, -1) , но не vector(1, -1) .
Итак, если это базовый набор для одного и того же пространства, количество векторов в каждом наборе должно быть одинаковым.
Что мы могли бы сделать, так это сохранить эти 2 базисных вектора, которые были бы 2 x 4 = 8 числами, и для оставшихся 8 выборок, вместо того, чтобы хранить все выборки и все числа в каждой из этих выборок, что мы могли бы сделать для каждого образца мы могли бы просто хранить 2 числа, которые представляют собой линейные комбинации, которые мы собираемся использовать для построения этого. Итак, вместо того, чтобы хранить эти 4 числа, мы могли бы просто сохранить эти 2 константы, и, поскольку мы уже сохранили базисные векторы, всякий раз, когда мы хотим восстановить это, мы можем просто взять первую константу и умножить ее на v1 плюс умножить вторую константу это v2, и мы получим этот номер.