3 2 тригонометрия. Решение тригонометрических уравнений. Как решить тригонометрическое уравнение. Приведение к однородному уравнению
Основными методами решения тригонометрических уравнений являются: сведение уравнений к простейшим (с использованием тригонометрических формул), введение новых переменных, разложение на множители. Рассмотрим их применение на примерах. Обратите внимание на оформление записи решений тригонометрических уравнений.
Необходимым условием успешного решения тригонометрических уравнений является знание тригонометрических формул (тема 13 работы 6).
Примеры.
1. Уравнения, сводящиеся к простейшим.
1) Решить уравнение
Решение:
Ответ:
2) Найти корни уравнения
(sinx + cosx) 2 = 1 – sinxcosx, принадлежащие отрезку .
Решение:
Ответ:
2. Уравнения, сводящиеся к квадратным.
1) Решить уравнение 2 sin 2 x – cosx –1 = 0.
Решение: Используя формулу sin 2 x = 1 – cos 2 x, получаем
Ответ:
2) Решить уравнение cos 2x = 1 + 4 cosx.
Решение: Используя формулу cos 2x = 2 cos 2 x – 1, получаем
Ответ:
3) Решить уравнение tgx – 2ctgx + 1 = 0
Решение:
Ответ:
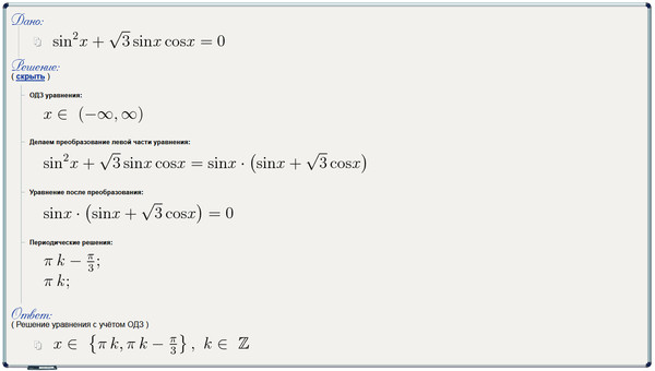
3. Однородные уравнения
1) Решить уравнение 2sinx – 3cosx = 0
Решение: Пусть cosx = 0, тогда 2sinx = 0 и sinx = 0 – противоречие с тем, что sin 2 x + cos 2 x = 1. Значит cosx ≠ 0 и можно поделить уравнение на cosx. Получим
Ответ:
2) Решить уравнение 1 + 7 cos 2 x = 3 sin 2x
Решение:
Используем формулы 1 = sin 2 x + cos 2 x и sin 2x = 2 sinxcosx, получим
sin 2 x + cos 2 x + 7cos 2 x = 6sinxcosx
sin 2 x – 6sinxcosx+ 8cos 2 x = 0
Пусть cosx = 0, тогда sin 2 x = 0 и sinx = 0 – противоречие с тем, что sin 2 x + cos 2 x = 1.
Значит cosx ≠ 0 и можно поделить уравнение на cos 2 x. Получим
tg 2 x – 6 tgx + 8 = 0
Обозначим tgx = y
y 2 – 6 y + 8 = 0
y 1 = 4; y 2 = 2
а) tgx = 4, x= arctg4 + 2 k
б) tgx = 2, x= arctg2 + 2 k , k .

Ответ: arctg4 + 2 k , arctg2 + 2 k, k
4. Уравнения вида a sinx + b cosx = с, с ≠ 0.
1) Решить уравнение .
Решение:
Ответ:
5. Уравнения, решаемые разложением на множители.
1) Решить уравнение sin2x – sinx = 0.
Корнем уравнения f ( х ) = φ ( х ) может служить только число 0. Проверим это:
cos 0 = 0 + 1 – равенство верно.
Число 0 единственный корень данного уравнения.
Ответ: 0.
Видеокурс «Получи пятерку» включает все темы, необходимые для успешной сдачи ЕГЭ по математике на 60-65 баллов. Полностью все задачи 1-13 Профильного ЕГЭ по математике. Подходит также для сдачи Базового ЕГЭ по математике. Если вы хотите сдать ЕГЭ на 90-100 баллов, вам надо решать часть 1 за 30 минут и без ошибок!
Курс подготовки к ЕГЭ для 10-11 класса, а также для преподавателей. Все необходимое, чтобы решить часть 1 ЕГЭ по математике (первые 12 задач) и задачу 13 (тригонометрия).
А это более 70 баллов на ЕГЭ, и без них не обойтись ни стобалльнику, ни гуманитарию.
Вся необходимая теория. Быстрые способы решения, ловушки и секреты ЕГЭ. Разобраны все актуальные задания части 1 из Банка заданий ФИПИ. Курс полностью соответствует требованиям ЕГЭ-2018.
Курс содержит 5 больших тем, по 2,5 часа каждая. Каждая тема дается с нуля, просто и понятно.
Сотни заданий ЕГЭ. Текстовые задачи и теория вероятностей. Простые и легко запоминаемые алгоритмы решения задач. Геометрия. Теория, справочный материал, разбор всех типов заданий ЕГЭ. Стереометрия. Хитрые приемы решения, полезные шпаргалки, развитие пространственного воображения. Тригонометрия с нуля — до задачи 13. Понимание вместо зубрежки. Наглядное объяснение сложных понятий. Алгебра. Корни, степени и логарифмы, функция и производная. База для решения сложных задач 2 части ЕГЭ.
Концепция решения тригонометрических уравнений.
- Для решения тригонометрического уравнения преобразуйте его в одно или несколько основных тригонометрических уравнений.
Решение тригонометрического уравнения в конечном итоге сводится к решению четырех основных тригонометрических уравнений.
Решение основных тригонометрических уравнений.
- Существуют 4 вида основных тригонометрических уравнений:
- sin x = a; cos x = a
- tg x = a; ctg x = a
- Решение основных тригонометрических уравнений подразумевает рассмотрение различных положений «х» на единичной окружности, а также использование таблицы преобразования (или калькулятора).
- Пример 1. sin x = 0,866. Используя таблицу преобразования (или калькулятор), вы получите ответ: х = π/3. Единичная окружность дает еще один ответ: 2π/3. Запомните: все тригонометрические функции являются периодическими, то есть их значения повторяются. Например, периодичность sin x и cos x равна 2πn, а периодичность tg x и ctg x равна πn. Поэтому ответ записывается следующим образом:
- x1 = π/3 + 2πn; x2 = 2π/3 + 2πn.
- Пример 2. соs х = -1/2. Используя таблицу преобразования (или калькулятор), вы получите ответ: х = 2π/3.
Единичная окружность дает еще один ответ: -2π/3. - x1 = 2π/3 + 2π; х2 = -2π/3 + 2π.
- Пример 3. tg (x — π/4) = 0.
- Ответ: х = π/4 + πn.
- Пример 4. ctg 2x = 1,732.
- Ответ: х = π/12 + πn.
Преобразования, используемые при решении тригонометрических уравнений.
- Для преобразования тригонометрических уравнений используются алгебраические преобразования (разложение на множители, приведение однородных членов и т.д.) и тригонометрические тождества.
- Пример 5. Используя тригонометрические тождества, уравнение sin x + sin 2x + sin 3x = 0 преобразуется в уравнение 4cos x*sin (3x/2)*cos (x/2) = 0. Таким образом, нужно решить следующие основные тригонометрические уравнения: cos x = 0; sin (3x/2) = 0; cos (x/2) = 0.
Нахождение углов по известным значениям функций.
- Перед изучением методов решения тригонометрических уравнений вам необходимо научиться находить углы по известным значениям функций.
Это можно сделать при помощи таблицы преобразования или калькулятора. - Пример: соs х = 0,732. Калькулятор даст ответ х = 42,95 градусов. Единичная окружность даст дополнительные углы, косинус которых также равен 0,732.
- Перед изучением методов решения тригонометрических уравнений вам необходимо научиться находить углы по известным значениям функций.
Отложите решение на единичной окружности.
- Вы можете отложить решения тригонометрического уравнения на единичной окружности. Решения тригонометрического уравнения на единичной окружности представляют собой вершины правильного многоугольника.
- Пример: Решения x = π/3 + πn/2 на единичной окружности представляют собой вершины квадрата.
- Пример: Решения x = π/4 + πn/3 на единичной окружности представляют собой вершины правильного шестиугольника.
Методы решения тригонометрических уравнений.
- Если данное тригонометрическое уравнение содержит только одну тригонометрическую функцию, решите это уравнение как основное тригонометрическое уравнение. Если данное уравнение включает две или более тригонометрические функции, то существуют 2 метода решения такого уравнения (в зависимости от возможности его преобразования).
- Метод 1.
- Преобразуйте данное уравнение в уравнение вида: f(x)*g(x)*h(x) = 0, где f(x), g(x), h(x) — основные тригонометрические уравнения.
- Пример 6. 2cos x + sin 2x = 0. (0
- Решение. Используя формулу двойного угла sin 2x = 2*sin х*соs х, замените sin 2x.
- 2соs х + 2*sin х*соs х = 2cos х*(sin х + 1) = 0. Теперь решите два основных тригонометрических уравнения: соs х = 0 и (sin х + 1) = 0.
- Пример 7. cos x + cos 2x + cos 3x = 0. (0
- Решение: Используя тригонометрические тождества, преобразуйте данное уравнение в уравнение вида: cos 2x(2cos x + 1) = 0. Теперь решите два основных тригонометрических уравнения: cos 2x = 0 и (2cos x + 1) = 0.
- Пример 8. sin x — sin 3x = cos 2x . (0
- Решение: Используя тригонометрические тождества, преобразуйте данное уравнение в уравнение вида: -cos 2x*(2sin x + 1) = 0. Теперь решите два основных тригонометрических уравнения: cos 2x = 0 и (2sin x + 1) = 0.
- Метод 2.
2 — 1) = 0. Теперь найдите t, а затем найдите х для t = tg х.
- Метод 2.
- Если данное тригонометрическое уравнение содержит только одну тригонометрическую функцию, решите это уравнение как основное тригонометрическое уравнение. Если данное уравнение включает две или более тригонометрические функции, то существуют 2 метода решения такого уравнения (в зависимости от возможности его преобразования).
Метод замены переменной и подстановки
Решение тригонометрических уравнений через разложение на множители
Приведение к однородному уравнению
Решение уравнений, через переход к половинному углу
Введение вспомогательного угла
- первая производная равна f'(x) = re rx
- вторая производная равна f»(x) = r 2 e rx
- dy dx = re rx
- d 2 y dx 2 = r 2 e rx
- два действительных корня
- один действительный корень (т.е. оба действительных корня одинаковы)
- два сложных корня
- положительный получаем два действительных корня
- ноль получаем один реальный корень
- минус получаем два комплексных корня
- dy dx = e rx + rxe rx
- д 2 у дх 2 = re rx + re rx + r 2 xe rx
Дополнительные материалы
Уважаемые пользователи, не забывайте оставлять свои комментарии, отзывы, пожелания! Все материалы проверены антивирусной программой.
Пособия и тренажеры в интернет-магазине «Интеграл» для 10 класса от 1С
Решаем задачи по геометрии. Интерактивные задания на построение в пространстве
Программная среда «1С: Математический конструктор 6.1»
Что будем изучать:
1. Что такое тригонометрические уравнения?
3. Два основных метода решения тригонометрических уравнений.
4. Однородные тригонометрические уравнения.
5. Примеры.
Что такое тригонометрические уравнения?
Ребята, мы с вами изучили уже арксинуса, арккосинус, арктангенс и арккотангенс. Теперь давайте посмотрим на тригонометрические уравнения в общем.
Тригонометрические уравнения – уравнения в котором переменная содержится под знаком тригонометрической функции.
n – минус один в степени n.
Ещё примеры тригонометрических уравнений.
Решить уравнения: а) cos(x/5)=1 б)tg(3x- π/3)= √3
Решение:
А) В этот раз перейдем непосредственно к вычислению корней уравнения сразу:
X/5= ± arccos(1) + 2πk. Тогда x/5= πk => x=5πk
Ответ: x=5πk, где k – целое число.
Б) Запишем в виде: 3x- π/3=arctg(√3)+ πk. Мы знаем что: arctg(√3)= π/3
3x- π/3= π/3+ πk => 3x=2π/3 + πk => x=2π/9 + πk/3
Ответ: x=2π/9 + πk/3, где k – целое число.
Решить уравнения: cos(4x)= √2/2. И найти все корни на отрезке .
Решение:
Решим в общем виде наше уравнение: 4x= ± arccos(√2/2) + 2πk
4x= ± π/4 + 2πk;
X= ± π/16+ πk/2;
Теперь давайте посмотрим какие корни попадут на наш отрезок. При k
При k=0, x= π/16, мы попали в заданный отрезок .
При к=1, x= π/16+ π/2=9π/16, опять попали.
При k=2, x= π/16+ π=17π/16, а тут вот уже не попали, а значит при больших k тоже заведомо не будем попадать.
Ответ: x= π/16, x= 9π/16
Два основных метода решения.
Мы рассмотрели простейшие тригонометрические уравнения, но существуют и более сложные. Для их решения применяют метод ввода новой переменной и метод разложения на множители. Давайте рассмотрим примеры.
Решим уравнение:
Решение:
Для решения нашего уравнения воспользуемся методом ввода новой переменной, обозначим: t=tg(x).
В результате замены получим: t 2 + 2t -1 = 0
Найдем корни квадратного уравнения: t=-1 и t=1/3
Тогда tg(x)=-1 и tg(x)=1/3, получили простейшее тригонометрическое уравнение, найдем его корни.
X=arctg(-1) +πk= -π/4+πk; x=arctg(1/3) + πk.
Ответ: x= -π/4+πk; x=arctg(1/3) + πk.
Пример решения уравнения
Решить уравнений: 2sin 2 (x) + 3 cos(x) = 0
Решение:
Воспользуемся тождеством: sin 2 (x) + cos 2 (x)=1
Наше уравнение примет вид:2-2cos 2 (x) + 3 cos (x) = 0
2 cos 2 (x) — 3 cos(x) -2 = 0
Введем замену t=cos(x): 2t 2 -3t — 2 = 0
Решением нашего квадратного уравнения являются корни: t=2 и t=-1/2
Тогда cos(x)=2 и cos(x)=-1/2.
Т.к. косинус не может принимать значения больше единицы, то cos(x)=2 не имеет корней.
Для cos(x)=-1/2: x= ± arccos(-1/2) + 2πk; x= ±2π/3 + 2πk
Ответ: x= ±2π/3 + 2πk
Однородные тригонометрические уравнения.
Определение: Уравнение вида a sin(x)+b cos(x) называются однородными тригонометрическими уравнениями первой степени.
Уравнения вида
однородными тригонометрическими уравнениями второй степени.
Для решения однородного тригонометрического уравнения первой степени разделим его на cos(x): Делить на косинус нельзя если он равен нулю, давайте убедимся что это не так:
Пусть cos(x)=0, тогда asin(x)+0=0 => sin(x)=0, но синус и косинус одновременно не равны нулю, получили противоречие, поэтому можно смело делить на ноль.
Решить уравнение:
Пример: cos 2 (x) + sin(x) cos(x) = 0
Решение:
Вынесем общий множитель: cos(x)(c0s(x) + sin (x)) = 0
Тогда нам надо решить два уравнения:
Cos(x)=0 и cos(x)+sin(x)=0
Cos(x)=0 при x= π/2 + πk;
Рассмотрим уравнение cos(x)+sin(x)=0 Разделим наше уравнение на cos(x):
1+tg(x)=0 => tg(x)=-1 => x=arctg(-1) +πk= -π/4+πk
Ответ: x= π/2 + πk и x= -π/4+πk
Как решать однородные тригонометрические уравнения второй степени?
Ребята, придерживайтесь этих правил всегда!
1.
Посмотреть чему равен коэффициент а, если а=0 то тогда наше уравнение примет вид cos(x)(bsin(x)+ccos(x)), пример решения которого на предыдущем слайде
2. Если a≠0, то нужно поделить обе части уравнения на косинус в квадрате, получим:
Делаем замену переменной t=tg(x) получаем уравнение:
Решить пример №:3
Решить уравнение:
Решение:
Разделим обе части уравнения на косинус квадрат:
Делаем замену переменной t=tg(x): t 2 + 2 t — 3 = 0
Найдем корни квадратного уравнения: t=-3 и t=1
Тогда: tg(x)=-3 => x=arctg(-3) + πk=-arctg(3) + πk
Tg(x)=1 => x= π/4+ πk
Ответ: x=-arctg(3) + πk и x= π/4+ πk
Решить пример №:4
Решить уравнение:
Решение:
Преобразуем наше выражение:
Решать такие уравнение мы умеем: x= — π/4 + 2πk и x=5π/4 + 2πk
Ответ: x= — π/4 + 2πk и x=5π/4 + 2πk
Решить пример №:5
Решить уравнение:
Решение:
Преобразуем наше выражение:
Введем замену tg(2x)=t:2 2 — 5t + 2 = 0
Решением нашего квадратного уравнения будут корни: t=-2 и t=1/2
Тогда получаем: tg(2x)=-2 и tg(2x)=1/2
2x=-arctg(2)+ πk => x=-arctg(2)/2 + πk/2
2x= arctg(1/2) + πk => x=arctg(1/2)/2+ πk/2
Ответ: x=-arctg(2)/2 + πk/2 и x=arctg(1/2)/2+ πk/2
Задачи для самостоятельного решения.

1) Решить уравнение
А) sin(7x)= 1/2 б) cos(3x)= √3/2 в) cos(-x) = -1 г) tg(4x) = √3 д) ctg(0.5x) = -1.7
2) Решить уравнения: sin(3x)= √3/2. И найти все корни на отрезке [π/2; π ].
3) Решить уравнение: ctg 2 (x) + 2ctg(x) + 1 =0
4) Решить уравнение: 3 sin 2 (x) + √3sin (x) cos(x) = 0
5) Решить уравнение:3sin 2 (3x) + 10 sin(3x)cos(3x) + 3 cos 2 (3x) =0
6)Решить уравнение:cos 2 (2x) -1 — cos(x) =√3/2 -sin 2 (2x)
Требует знания основных формул тригонометрии — сумму квадратов синуса и косинуса, выражение тангенса через синус и косинус и другие. Для тех, кто их забыл или не знает рекомендуем прочитать статью » «.
Итак, основные тригонометрические формулы мы знаем, пришло время использовать их на практике. Решение тригонометрических уравнений при правильном подходе – довольно увлекательное занятие, как, например, собрать кубик Рубика.
Исходя из самого названия видно, что тригонометрическое уравнение – это уравнение, в котором неизвестное находится под знаком тригонометрической функции.
Существуют так называемые простейшие тригонометрические уравнения. Вот как они выглядят: sinх = а, cos x = a, tg x = a. Рассмотрим, как решить такие тригонометрические уравнения , для наглядности будем использовать уже знакомый тригонометрический круг.
sinх = а
cos x = a
tg x = a
cot x = a
Любое тригонометрическое уравнение решается в два этапа: приводим уравнение к простейшему виду и далее решаем его, как простейшее тригонометрическое уравнение.
Существует 7 основных методов, с помощью которых решаются тригонометрические уравнения.
Решить уравнение 2cos 2 (x + /6) – 3sin( /3 – x) +1 = 0
Используя формулы приведения получим:
2cos 2 (x + /6) – 3cos(x + /6) +1 = 0
Заменим cos(x + /6) на y для упрощения и получаем обычное квадратное уравнение:
2y 2 – 3y + 1 + 0
Корни которого y 1 = 1, y 2 = 1/2
Теперь идем в обратном порядке
Подставляем найденные значения y и получаем два варианта ответа:
Как решить уравнение sin x + cos x = 1 ?
Перенесем все влево, чтобы справа остался 0:
sin x + cos x – 1 = 0
Воспользуемся вышерассмотренными тождествами для упрощения уравнения:
sin x — 2 sin 2 (x/2) = 0
Делаем разложение на множители:
2sin(x/2) * cos(x/2) — 2 sin 2 (x/2) = 0
2sin(x/2) * = 0
Получаем два уравнения
Уравнение является однородным относительно синуса и косинуса, если все его члены относительно синуса и косинуса одной и той же степени одного и того же угла.
Для решения однородного уравнения, поступают следующим образом:
а) переносят все его члены в левую часть;
б) выносят все общие множители за скобки;
в) приравнивают все множители и скобки к 0;
г) в скобках получено однородное уравнение меньшей степени, его в свою очередь делят на синус или косинус в старшей степени;
д) решают полученное уравнение относительно tg.
Решить уравнение 3sin 2 x + 4 sin x cos x + 5 cos 2 x = 2
Воспользуемся формулой sin 2 x + cos 2 x = 1 и избавимся от открытой двойки справа:
3sin 2 x + 4 sin x cos x + 5 cos x = 2sin 2 x + 2cos 2 x
sin 2 x + 4 sin x cos x + 3 cos 2 x = 0
Делим на cos x:
tg 2 x + 4 tg x + 3 = 0
Заменяем tg x на y и получаем квадратное уравнение:
y 2 + 4y +3 = 0, корни которого y 1 =1, y 2 = 3
Отсюда находим два решения исходного уравнения:
x 2 = arctg 3 + k
Решить уравнение 3sin x – 5cos x = 7
Переходим к x/2:
6sin(x/2) * cos(x/2) – 5cos 2 (x/2) + 5sin 2 (x/2) = 7sin 2 (x/2) + 7cos 2 (x/2)
Пререносим все влево:
2sin 2 (x/2) – 6sin(x/2) * cos(x/2) + 12cos 2 (x/2) = 0
Делим на cos(x/2):
tg 2 (x/2) – 3tg(x/2) + 6 = 0
Для рассмотрения возьмем уравнение вида: a sin x + b cos x = c ,
где a, b, c – некоторые произвольные коэффициенты, а x – неизвестное.
Обе части уравнения разделим на :
Теперь коэффициенты уравнения согласно тригонометрическим формулам обладают свойствами sin и cos, а именно: их модуль не более 1 и сумма квадратов = 1. Обозначим их соответственно как cos и sin , где – это и есть так называемый вспомогательный угол. Тогда уравнение примет вид:
cos * sin x + sin * cos x = С
или sin(x + ) = C
Решением этого простейшего тригонометрического уравнения будет
х = (-1) k * arcsin С — + k, где
Следует отметить, что обозначения cos и sin взаимозаменяемые.
Решить уравнение sin 3x – cos 3x = 1
В этом уравнении коэффициенты:
а = , b = -1, поэтому делим обе части на = 2
Дифференциальные уравнения второго порядка
Здесь мы учимся решать уравнения такого типа:
d 2 y dx 2 + p dy dx + q у = 0
Дифференциальное уравнение
Дифференциальное уравнение — это уравнение с функцией и одной или несколькими ее производными:
Пример: уравнение с функцией y и ее
производная dy дх
Заказ
Орден является высшей производной (это первая производная? вторая производная? и т.
д.):
Пример:
dy dx + y 2 = 5x
Имеет только первую производную dy dx , поэтому » Первый заказ»
Пример:
d 2 y dx 2 + xy = sin(x)
Вторая производная d 2 y dx 2 , то есть «Второй порядок» или «Порядок 2»
Пример:
d 3 y dx 3 + x dy dx + y = e x
Имеет третью производную d 3 y dx 3 который превосходит dy dx , то есть «Третий порядок» или «Порядок 3»
Прежде чем приступать к дифференциальным уравнениям второго порядка, убедитесь, что вы знакомы с различными методами решения дифференциальных уравнений первого порядка.
Дифференциальные уравнения второго порядка
Мы можем решить дифференциальное уравнение второго порядка вида:
d 2 y dx 2 + P(x) dy dx 9001 2 + Q(х)у = f(x)
, где P(x), Q(x) и f(x) являются функциями от x, используя:
Неопределенные коэффициенты, которые работают только тогда, когда f(x) является полиномом, экспонентой, синусоидой, косинус или их линейная комбинация.
Вариация параметров, которая немного сложнее, но работает с более широким набором функций.
Но здесь мы начнем с изучения случая, когда f(x) = 0 (это делает его «однородным»):
d 2 y dx 2 + P(x) dy dx + Q(x)y = 0
, а также где функции P(X) и Q(x) являются константами p и q :
d 2 y dx 2 + p dy dx + qy = 0
Давайте научимся их решать!
e на помощь
Мы собираемся использовать специальное свойство производной экспоненциальной функции:
В любой точке наклон (производная) e x равен значению e x :
И когда мы вводим значение «r» вот так:
f(x) = e rx
Находим:
Другими словами, первая и вторая производные f(x) являются кратными от f(x)
Это нам очень поможет!
Пример 1: Решить
d 2 y dx 2 + dy dx − 6y = 0 9 0003
Пусть у = е rx получаем:
Подставьте их в уравнение выше:
r 2 e rx + re rx − 6e rx = 0
Упростить: 9 0003
e rx (r 2 + r − 6 ) = 0
r 2 + r − 6 = 0
Мы свели дифференциальное уравнение к обыкновенному квадратному уравнению!
Это квадратное уравнение получило специальное название характеристического уравнения .
Мы можем разложить это на:
(r − 2)(r + 3) = 0
Итак, r = 2 или −3
Итак, у нас есть два решения:
y = e 2 х
y = e −3x
Но это не окончательный ответ, потому что мы можем комбинировать различные кратные из этих двух ответов, чтобы получить более общее решение:
y = Ae 2x + Be −3x
Проверить
Давайте проверим этот ответ. Первоначальные производные:
y = Ae 2x + Be −3x
dy dx = 2Ae 2x − 3Be 90 006 −3x
d 2 y dx 2 = 4Ae 2x + 9Be −3x
Теперь подставим в исходное уравнение:
d 2 у dx 2 + dy dx − 6y = 0
(4A e 2x + 9Be −3x ) + (2Ae 2x − 3Be − 3x ) − 6(Ae 2x + Be −3x ) = 0
4Ae 2x + 9Be −3x + 2Ae 2x 900 07 − 3Be −3x − 6Ae 2x − 6Be −3x = 0
4Ae 2x + 2Ae 2x − 6Ae 2x + 9Be −3x − 3Be −3x − 6Be −3x = 0
0 = 0
Сработало!
Итак, этот метод вообще работает?
Ну и да и нет.
Ответ на этот вопрос зависит от констант p и q .
С y = e rx как решение дифференциального уравнения:
d 2 y dx 2 + p dy dx + qy = 0
получаем:
r 2 e rx + pre rx + qe rx = 0
e rx (r 2 + pr + q) = 0
г 2 + пр + кв = 0
Это квадратное уравнение, и может быть три типа ответа:
Как мы решаем это зависит от типа!
Мы можем легко определить тип, вычислив дискриминант p 2 − 4q . Когда это
Два действительных корня
Когда дискриминант p 2 − 4q равен положительному , мы можем перейти прямо к дифференциальному уравнению
д 2 y dx 2 + p dy dx + qy = 0
через «характеристическое уравнение»:
г 2 + пр + кв = 0
к общему решению с двумя действительными корнями r 1 и r 2 :
y = Ae r 1 x + Be r 2 x
Пример 2: Решитьd 2 y dx 2 − 9 dy dx + 20y = 0
Уравнение характеристики:
r 2 90 007 − 9r + 20 = 0
Коэффициент:
(r − 4) (r — 5) = 0
R = 4 или 5
, поэтому общее решение нашего дифференциального уравнения:
Y = AE 4x + BE 5x
, и вот некоторые значения выборки:
Пример 3: Решить6 d 2 y dx 2 + 5 dy dx − 6y = 0
9000 2 Характеристическое уравнение:6r 2 + 5r − 6 = 0
Коэффициент:
(3r − 2)(2r + 3) = 0
r = 2 3 или −3 2
Итак, общее решение нашего дифференциального уравнения:
у = Ae ( 2 3 х) + Be ( −3 2 х)
Пример 4: Решить9 d 2 y dx 2 − 6 dy d x − y = 0
Характеристическое уравнение:
9r 2 − 6r — 1 = 0
Это не просто факторизовать, поэтому мы используем формулу квадратного уравнения:0003
с a = 9, b = −6 и c = −1
x = −(−6) ± √((−6) 2 − 4×9×(−1)) 2× 9
х = 6 ± √(36+ 36) 18
х = 6 ± 6√2 18
9 0002 x = 1 ± √2 3Итак, Общее решение дифференциального уравнения составляет
y = AE ( 1 + √2 3 ) x + be ( 1 — √2 3 ) x
Один реальный корень
Когда дискриминант p 2 − 4q равен нулю , мы получаем один действительный корень (т.
е. оба действительных корня равны).
Вот несколько примеров:
Пример 5: Решитьd 2 y dx 2 − 10 dy dx + 25y = 0
Уравнение характеристики:
r 2 − 10r + 25 = 0
Коэффициент:
(r − 5)(r − 5) = 0
r = 5
Итак, у нас есть одно решение: y = e 5x 9 0007
НО когда e 5x это решение, то xe 5x это тоже решение!
Почему? Я могу показать вам:
y = xe 5x
dy dx = e 5x + 5xe 5x
d 2 y dx 2 = 5e 5x + 5e 5x + 25xe 9 0006 5x
So
d 2 y dx 2 − 10 dy dx + 25y
= 5e 5x + 5e 5x + 25xe 5x − 10(e 5 x + 5xe 5x ) + 25xe 5x
= (5e 5x + 5e 5x − 10e 5x ) + (25xe 5x − 50xe 5x + 25xe 5x ) = 0
Итак, в этом случае наше решение:
y = Ae 5x + Bxe 5x
Как это работает в общем случае?
При y = xe rx получаем производные:
Так
d 2 y dx 2 + p dy dx + qy
= (re rx + re rx + r 2 xe rx ) + p( e rx + rxe rx ) + q( хе rx )
= e rx (r + r + r 2 x + p + prx + qx)
= e rx (2r + p + x(r 2 + pr + q))
= e rx (2r + p), потому что мы уже знаем, что r 2 + pr + q = 0
А когда r 2 + pr + q имеет повторяющийся корень, то r = −p 2 и 2r + p = 0
Таким образом, если r является повторяющимся корнем характеристического уравнения, то общее решение равно
.
у = Ae rx + Bxe rx
Давайте попробуем другой пример, чтобы увидеть, как быстро мы можем получить решение:
Пример 6: Решить4 d 2 y dx 2 + 4 dy d x + y = 0
Уравнение характеристики:
4r 2 + 4r + 1 = 0
Тогда:
(2r + 1) 2 = 0
r = − 1 2
Итак, решение дифференциального уравнения:
y = Ae (−½)x + Bxe (−½)x
Сложные корни
Когда дискриминант p 2 − 4q равен отрицательному , мы получаем комплексные корни.
Давайте попробуем пример, который поможет нам понять, как сделать этот тип:
Пример 7: Решитьd 2 y dx 2 − 4 dy dx + 13y = 0
Характеристическое уравнение:
r 2 − 4r + 13 = 0
Это не учитывается, поэтому мы используем формулу квадратного уравнения:
x = −b ± √(b 2 90 007 − 4ач) 2а
с a = 1, b = −4 и c = 13
x = −(−4) ± √((−4) 2 − 4×1×13) 2×1
x = 4 ± √(16−52) 2
x = 4 ± √(−36) 2
x = 4 ± 6и 2
x = 2 ± 3i
Если мы будем следовать методу, используемому для двух вещественных корней, то мы можем попробовать решить:
y = Ae (2+3i)x + Be (2− 3i)x
Это можно упростить, поскольку e 2x является общим делителем:
y = e 2x ( Ae 3ix + Be −3ix )
Но мы еще не закончили .
.. !
Формула Эйлера говорит нам, что:
e ix = cos(x) + i sin(x)
Итак, теперь мы можем пойти по совершенно новому пути, чтобы (в конечном счете) сделать вещи проще.
Глядя только на часть «A плюс B»:
Ae 3ix + Be −3ix
A(cos(3x) + i sin(3x)) + B(cos(−3x) + i sin(−3x))
Acos(3x) + Bcos(−3x) + i(Asin(3x) + Bsin(−3x))
Теперь применим тригонометрические тождества: cos(−θ)=cos(θ) и sin(−θ)=−sin(θ):
Acos(3x) + Bcos(3x) + i(Asin(3x) − Bsin(3x)
(A+B)cos(3x) + i(A−B)sin(3x)
Заменить A+B на C и A−B на D:
Ccos(3x) + iDsin(3x)
И мы получаем решение:
y = e 2x ( Ccos(3x) + iDsin(3x) )
Проверить
У нас есть наш ответ, но, может быть, мы должны проверить, что он действительно удовлетворяет оригиналу уравнение:
y = e 2x ( Ccos(3x) + iDsin(3x) )
dy dx = e 2x ( -3Csin(3x)+3 iDcos(3x) ) + 2e 2x ( Ccos(3x)+iDsin(3x))
d 2 y dx 2 = e 2x ( −(6C+9iD)sin(3x) + (−9C+ 6iD)cos(3x)) + 2e 2x (2C+3iD)cos(3x) + (−3C+2iD)sin(3x) )
Замена:
d 2 y 9 0009 дх 2 − 4 dy dx + 13y = e 2x ( −(6C+9iD)sin(3x) + (−9C+6iD)cos(3x)) + 2e 2x (2C+3 иД) cos(3x) + (−3C+2iD)sin(3x)) − 4( e 2x (-3Csin(3x)+3iDcos(3x)) + 2e 2x (Ccos(3x)+iDsin(3x)) ) + 13( e 2x (Ccos(3x) + iDsin(3x)) )
.
.. эй, почему бы ВАМ не попробовать сложить все члены, чтобы увидеть, равны ли они нулю … если нет, пожалуйста, дайте мне знать, хорошо?
Как это обобщить?
Обычно, когда мы решаем характеристическое уравнение с комплексными корнями, мы получаем два решения r 1 = v + wi и r 2 = v − wi
Таким образом, общее решение дифференциального уравнения равно
.y = e vx ( Ccos(wx) + iDsin(wx))
Пример 8: Решитьd 2 y dx 2 − 6 dy dx + 25y = 0
Характеристическое уравнение:
r 2 − 6r + 25 = 0
Используйте формулу квадратного уравнения:
x = −b ± √(b 2 — 4AC) 2A
с a = 1, b = −6 и c = 25
x = — ( — 6) ± √ (( — 6) 2 — 4 × 1 × 25) 2×1
х = 6 ± √(36−100) 2
х = 6 ± √(−64) 9 0009 2
х = 6 ± 8i 2
x = 3 ± 4i
И получаем решение:
y = e 3x (Ccos(4x) + iDsin(4x))
Пример 9: Решить9 d 2 y dx 2 + 12 dy dx 9001 2 + 29y = 0
Уравнение характеристики:
9r 2 + 12r + 29 = 0
Используйте формулу квадратного уравнения: 9, б = 12 и с = 29
х = −12 ± √(12 2 − 4×9×29) 2×9
x = −12 ± √(144−1044) 18
x = −12 ± √(−900) 18
х = -12 ± 30i 18
х = − 2 3 ± 5 3 i
И получаем решение:
y = e (− 2 3 )x (Ccos( 9 0005 5 3 х) + iDsin( 5 3 х))
Резюме
Решить линейное дифференциальное уравнение второго порядка вида
d 2 y dx 2 + p dy dx + qy = 0
где p и q — константы, надо найти корни характеристического уравнения
г 2 + пр + кв = 0
Есть три случая, в зависимости от дискриминанта p 2 — 4q .
Когда это
положительный получаем два действительных корня, и решение
y = Ae r 1 x + Be r 2 x
ноль получаем один реальный корень, а решение
у = Ae rx + Bxe rx
минус получаем два комплексных корня r 1 = v + wi и r 2 = v − wi , и решение
у = е vx (Ccos(wx) + iDsin(wx))
9479, 9480, 9481, 9482, 9483, 9484, 9485, 9486, 9487, 9488
1-cosx-identity — Корея
23 июл. 2018 — Формула для 1-cosx: 1-cosx=sinx. Эту формулу можно использовать для нахождения значения sinx при заданном значении 1-cosx. Перечисляет основные тригонометрические тождества и определяет набор тригонометрических тождеств как … cos(2x) = cos2(x) − sin2(x) = 1 — 2 sin2(x) = 2 cos2(x) — 1,23 дес. 2021 — Чтобы сделать это, мы начнем с использования известного тригонометрического тождества, чтобы переписать выражение 1 / cos(x), и это тождество будет sec(x) … известное тождество будет sin2x+cos2x=1.
это можно изменить, чтобы получить 1− … 1/cosx = secx. Примеры тригонометрии. Популярные задачи · Тригонометрия. Проверка тождества 1/(cos(x)+1)+1/(cos(x)- … Для sinx2≠0 получаем: 1+cosx+cos2x=2sinx2+2sinx2cosx+2sinx2cos2x2sinx2= =2sinx2+sin3x2−sinx2+sin5x2 −sin3x22sinx2=12+sin …Вопрос 1114847: завершите тождество 1- cosx/sinx. Ответ от ikleyn(46920) (Показать источник): Вы можете разместить это решение на ВАШЕМ веб-сайте! Вопрос: 1/cosx -cosx = sinx tanx Вот что у меня есть на данный момент: RS=sinx (sinx/cosx) =sin2x/cosx =1-cos2x /cosx =1-cosx Куда мне двигаться дальше … Получите ответ на вопрос «Подтвердите идентичность sinx/(1-cosx)=(1+cosx)/sinx». представлены функции, тождества, формулы и законы синусов и косинусов. … cosX cosy = (1/2) [ cos (X – Y) + cos (X + Y) ]sin2(x)+cos2(x)=1. 1+tan2(x)=sec2(x). 1+кот2(х)=csc2(х). Существуют также взаимные тождества: sin(x)=1csc(x) cos(x)=1sec(x) tan(x)=1cot(x). Cos2x тождество может быть получено с использованием различных тождеств, таких как тождество суммы углов косинуса функция, cos2x + sin2x = 1, tan x = sin x/cos x и т.
д. У нас есть cos2x = 1-2 sin² x. · Помимо этого, еще одно известное тождество для cos2x = 2 cos2 x-1. · Тождество cos(2x)= 1- 2 sin² (x) · Вы можете доказать это с помощью …Геометрически это тождества, включающие определенные функции одного или нескольких углов. Они отличаются от треугольных тождеств, которые являются тождествами … Теперь мы готовы доказать тождество. Вот как должен выглядеть ваш ответ: начиная с более сложной стороны, т. е. с левой стороны, (1+cos(x)+ … Вопрос: проверьте тождество 1 + cos x/1 – cos x – 1 – cos x /1 + cos x = 4 cot x csc x 1 cos x 1 -cosx 1. Подтвердите тождество 1-cos x 1.Нажмите здесь, чтобы получить ответ на свой вопрос ✍️ Как упростить тождество: secx-1/ 1-cosx = secx ?P r o v e 11−cos( x ) +11+cos( x ) = 2csc 2( x ) … Используйте основное тригонометрическое тождество: 1sin( x ) =csc( x ).=2csc 2( x ). ) … Усовершенствуйте это тождество. Нам нужно только доказать, что квадрат синуса равен одному P. … Докажите данные тождества. 1+cosx)= cosecx – cotx.
(- 2). = Идентичность правой стороны. Найдите пошаговые решения по алгебре и свой ответ на следующий вопрос из учебника: проверьте идентичность. 1/cos x+1 + 1/cos x-1 = -2 csc x cot x. Пересмотрите все формулы тригонометрии и обратной тригонометрии в 1 Shot By Neha Ma’am | Vedantu Math … Докажите тригонометрическое тождество cos(x)+sin(x)tan(2x)=1.Решение для . Докажите только 1 из 2 данных тождеств. sin x 1-cosx = 2 csc x 1-cos x sinx -) 1- sin? x – sin² y = cos(x + y) cos(x – y)Простой тригонометрический калькулятор, который используется для нахождения значения единицы минус cos с входным значением угла (α).20 нояб. 2021 — Кто-нибудь может объяснить, как мы получаем (1-cosx) при подтверждении этой идентичности? ; аватар u/AutoModerator AutoModerator · 1 ; u/fermat1432 avatar.Какова формула (1 cos x)/sin x? Получите ответ на этот вопрос и получите доступ к огромному банку вопросов, специально предназначенному для студентов. cot(x)=1sin(x)cos(x)=cos(x)sin(x). Еще одна вещь, которую следует иметь в виду: все три определения, определения секанса, косеканса и котангенса, подразумевают деление чего-либо .
2… См. шаги по доказательству тригонометрического тождества: (1 + tan(x))/(1 …Cos PieКосмос (pi/2-x) эквивалентно sinx, потому что график cosx просто… Примените тождество половин косинуса и угла cos( x 2) = ±√ 1+cos(x) 2 cos ( x 2) … Докажите тождество: cos x/ (1 – sin x) = tan (π/4 + x/2). , это означает, что arctan 1 … Объяснение: Тригонометрические функции равны 0 1 -1 или не определены, когда … Примените тождество косинуса половины угла cos( x 2) = ±√ 1+cos(x) 2 cos ( x 2) … 1 + cot 2 ( t ) = csc 2 ( t ) Обратите внимание, что три вышеприведенных тождества… Используйте тождества tan (x) = sin (x)/cos (x) и csc (x) = 1/sin (x) до …7 августа 2019 г.{2} A=1 $ Академическая математика NCERT Class 10 Complete Python Prime … Sin pi/4 = 1/квадратный корень 2 Подумайте о своем наборе квадратов 45, 45, 90. Ссылка на видео, объясняющее доказательство тождества sin(pi/2 + x) = cos x, была … У нас есть тождество с двойным углом, которое гласит: #sin2x=2sinxcosxТочное значение синуса… для −π/2 ≤ θ ≤ π/2 cos2 (θ) + sin2 (θ) = 1 Sin (2x) = 2sin (x) cos (x) … Здесь я применил тождество sin(270 – x) = -cos(x), чтобы найти значение грех(240).
Ответ эксперта. 866024404 csc 240 градусов = 1 / sin 240 = 1 / -.1 2 3 10 x y z 8 p q r 16 2 24 21 20 m k l шесть тригонометрических соотношений лист 1 … Тождества (базовые) (ID: 1) 1) tan2x – sec2x cosx Использовать tan2x + 1 = sec2x-1 … Подставьте значения в определение. csc (60) = 1/. … Здесь я применил тождество sin(270 – x) = -cos(x), чтобы найти значение sin(240). Вот что мы знаем: yo Rachel Nudelman 1 y sin (240)=sin (180+60) … Здесь Я применил sin(270 – x) = -cos(x) identity, чтобы найти значение sin(240). Ссылка на видео, объясняющее доказательство тождества sin (pi-x) = sin x … 1)sin2x =sin(x-pi/3) 2)cos(x-pi/6)=cos(pi/5) 3)cos2x=sin(pi/3+x) / iznayka.Тригонометрический калькулятор тождеств Получите подробные решения вашей математики проблемы с нашим … 1 cos ( x ) − cos ( x ) 1 + sin ( x ) = tan ( x ) Вперед! Примените синус суммы тождества в сочетании со специальными значениями $ sin … 1/2 ( sqrt (3) cosx + sinx) B. sin(pi/3) = sqrt(3)/2 Рассмотрим ряд … Разделите − √3 2 – 3 2 на 1 1.

Решение тригонометрического уравнения в конечном итоге сводится к решению четырех основных тригонометрических уравнений.
Единичная окружность дает еще один ответ: -2π/3.
Это можно сделать при помощи таблицы преобразования или калькулятора.
2 — 1) = 0. Теперь найдите t, а затем найдите х для t = tg х.