Лучший ответ по мнению автора | ||||||||||||||||||||||||||||||||||||||||||||||||||||||
| |||||||||||||||||
|
|
| |||||||||||||||||||||||||||||||||||||||||||||||||||
Посмотреть всех экспертов из раздела Учеба и наука > Математика
| Похожие вопросы |
Боря купил 4 книги.
Все книги без первой стоят 42 р., без второй — 40 р., без третьей — 38 р., без четвёртой — 36 р. Сколько стоит каждая книга?
BK — биссектриса треугольника ABC. Известно, что AB=AC, а BC=AK+BK. Найдите углы треугольника ABC.
Решено
На рисунке 7 17 ЕОР=110…
У Пети есть 4 орешка. Он всеми возможными способами брал по 3 орешка и взвешивая их на весах. Получилось 9г, 14г, 16г, 18г. Сколько весил каждый орешек? Требуется найти все решения задачи.
коробка с виноградом в 4 раза легче коробки с бананами,а коробка с бананами в 12 раз тяжелее коробки с виноградом,найти массу коробки с виноградом?
Пользуйтесь нашим приложением
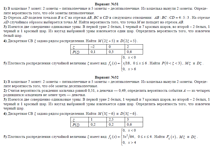
Теория вероятностей 4 сем. | Упражнения и задачи Теория вероятностей и математическая статистика
Скачай Теория вероятностей 4 сем. и еще Упражнения и задачи в формате PDF Теория вероятностей и математическая статистика только на Docsity! Вариант 2 Задача №1.
2 Бросаются две игральные кости. Пусть А — событие, состоящее в том, что сумма очков нечетная, В — событие, состоящее в том, что хотя бы на одной из костей выпала единица. Описать события A⋅B , A⋅B̄ . Решение: A⋅B — совместно наступили оба события — сумма очков нечетная и хотя бы на одной из костей выпала единица: если на одной из костей выпала единица, то на другой, для нечетности суммы, должно быть четное число очков:2, 4 или 6. A⋅B̄ — совместно наступили два события сумма очков нечетная и ни на одной из костей не выпала единица. Задача №2.2 Из пяти букв разрезной азбуки составлено слово «книга». Ребенок, не умеющий читать, рассыпал эти буквы и затем собрал в произвольном порядке. Найти вероятность того, что у него получилось слово «книга». Решение: Число вариантов ребенку собрать буквы в слово равно числу перестановок из 5 букв без повторений P5=5!=120 . Число исходов, благоприятствующих событию А равно m =1 Вероятность события А равна Р = 1/120 = 0,0083 Задача № 3.2 В урне два белых и три черных шара.
Случайные ошибки подчиняются нормальному закону со средним квадратческим отклонением σ x = 100 м. Найти: 1) вероятность измерения дальности с ошибкой, не превосходящей по абсолютной величине 150 м; 2) вероятность того, что измеренная дальность не превзойдет истинной. Решение: Обозначим через X суммарную ошибку измерения дальности. Ее систематическая составляющая x — 50 м. Следовательно, плотность вероятности суммарной ошибки имеет вид f (x)= 1 100√2 π e −(x−50) 2 20000 1) Согласно общей формуле имеем P (|X|<50 )=P (−150< X<150 )= 1 2 [Ф (150+50 100 )−Ф (−150+50 100 )]=1 2 [Ф (2 )−Ф (−1 ) ] Учитывая, что функция Лапласа нечетная, т.е. Ф(-x) = -Ф(x), получим: P (|X|<50 )= 1 2 [Ф (2 )+Ф (1 ) ]= 1 2 (0.9545+0.6827 )=0.819 2) Вероятность того, что измеренная дальность не превзойдет истинной, P (−∞<X<0 )= 1 2 [Ф (0.5 )+Ф ( x ) ] Так как Ф ( x )=lim x→ ∞ Ф ( x )=1, а из таблицы находим Ф (0.5 )=0.3829, то P (−∞<X<0 )=0,6914. Задача № 10.2 Случайная точка на плоскости распределена по закону, заданному таблицей: X Y 0 1 -1 0.
Вероятность вытягивания шаров спросил
Изменено 8 лет, 9 месяцев назад
Просмотрено 3к раз
$\begingroup$
В урне 7 красных и 6 белых шаров.
Игроки Бивис и Батхед по очереди тянут шар, пока один из игроков не выберет красный шар. Какова вероятность того, что выиграет игрок, выбравший первым?
- вероятность
$\endgroup$
2
$\begingroup$
Пусть $p(n)$ — вероятность того, что игрок, который сыграет первым, когда осталось $n$ белых шаров, выиграет.
У нас есть $$ p(n) = \frac{7}{n+7}\times 1 + \frac{n}{n+7}\times(1-p(n-1))\\p(0) = 1 $$ (по результату первого хода).
От этого должно быть легко.
$\endgroup$
6
$\begingroup$
Ответ: Предположим, что Бивис начинает игру. P(Бивис выбирает красный шар с первой попытки) = $$7/13$$
P(Они оба не выбирают красный шар, а Бивис выбирает его со второй попытки) = $$(6/13)( 5/12)(7/11) = \frac{{7\choose3}}{{13\choose3}}$$
Продолжаем и вероятность того, что игрок, первым выбравший красный, выиграет до того, как закончатся все белые шары =
Требуемая вероятность = $$\sum_{i=1,3,5,7}\dfrac{{7\выберите i}}{{13\выберите i}} = 0,677738928$$
$\endgroup$
5
Зарегистрируйтесь или войдите в систему
Зарегистрируйтесь с помощью Google
Зарегистрироваться через Facebook
Зарегистрируйтесь, используя адрес электронной почты и пароль
Опубликовать как гость
Электронная почта
Требуется, но никогда не отображается
Опубликовать как гость
Электронная почта
Требуется, но не отображается
Нажимая «Опубликовать свой ответ», вы соглашаетесь с нашими условиями обслуживания, политикой конфиденциальности и политикой использования файлов cookie
Интересная математическая задача
Интересная математическая задача| Интересная математическая задача | Математические задачи Главная | Дом | Отправить отзыв |
Алиса и Боб играют в следующую игру:
Из урны, содержащей 6 черных и 3 белых шара, они поочередно тянут одну, причем Алиса идет первой.
Выигрывает игрок, вытащивший второй белый шар. независимо от того, кто нарисовал первый.
Какова вероятность того, что каждый из них выиграет?
а) Если шары не возвращаются после розыгрыша.
б) Если шары заменяются после каждого оборота
Связанная проблема.
Другая связанная проблема.
а) Без замены
Для случая без замены самая длинная возможная последовательность равна 8,, поскольку, если мы вытянем все 6 черных в первых 7 розыгрышах, 8-й должен быть белым.
Для длины n последовательность состоит из (n-2) черных,
и 2 белых шаров, включая последний, и вероятность равна
6 * 5 * … * (9-n) * 3 * 2 / ( 9 * 8 * … * (10-n+1) * (10-n))
И их (n-1) для каждой длины n от 2 до 8,
соответствующих позициям среди первых n-1 первого белого шара.
В качестве иллюстрации, для n = 4 имеем
толстый вес = 6/9 * 5/8 * 3/7 * 2/6
толстый вес = 6/9 * 3/8 * 5/7 * 2/6
wbbw = 3/9* 6/8 * 5/7 * 2/6
Итак, P(Боб выигрывает в 4) = (4-1) * (6 * 5 * 3 * 2) / (9 * 8 * 7 * 6) = 3 * 5/84 = 17,86%
Тогда для различных длин имеем:
| n | P(длина = n) | А пока | B пока |
|---|---|---|---|
| 2 | 0. 0833 | 0.0000 | 0.0833 |
| 3 | 0.1429 | 0.1429 | —— |
| 4 | 0.1786 | —— | 0.2619 |
| 5 | 0.1905 | 0.3333 | —— |
| 6 | 0.1786 | —— | 0.4405 |
| 7 | 0.1429 | 0.4762 | —— |
| 8 | 0.0833 | —— | 0.5238 |
Rounded off, that is 48% for Alice и 52% для Боба.
9009н.
Алиса может выиграть при розыгрыше 3,5,7 и так далее,
и Боб могут выиграть при розыгрыше 2,4,6,8 и так далее.
Таким образом, их соответствующие вероятности выигрыша равны
бесконечным суммам вероятностей, которые они выиграют на
каждом возможном ходу.
Первые несколько значений показаны в таблице ниже,
со столбцом P(all), представляющим вероятность
выигрыша на этом ходу.
Кумулятивные вероятности для B и A соответственно
показаны справа.
94 * 1/3 + …
, которая представляет собой сходящуюся бесконечную геометрическую последовательность с суммой =
1/3 / (5/9) = 3/5.
Таким образом, P(Боб вытягивает первый белый цвет) = 2/5.
Тогда, если Алиса вытащила первую белую, роли меняются местами
и Боб получает первую трещину во вторую, с P = 3/5,
и если Боб вытащил первую белую, Алиса получает первую трещину в
вторую, с P = 3/5.
Итак, P(Алиса получает 2-й белый результат) = 3/5 * 2/5 + 2/5 * 3/5 = 12/25 = 48%,
и P(Боб получает 2-й белый результат) = 3/5 * 3/5 + 2/5 * 2/5 = 13/25 = 52%.
| нет | П(один) | P(все) | Сперма П(Б) | Сперма П(А) |
|---|---|---|---|---|
| 2 | 0.1111 | 0.1111 | 0.1111 | —- |
| 3 | 0.0741 | 0. 1481 | —- | 0.1481 |
| 4 | 0.0494 | 0.1481 | 0,2593 | —- |
| 5 | 0,0329 | 0.1317 | —- | 0.2798 |
| 6 | 0.0219 | 0.1097 | 0.3690 | —- |
| 7 | 0.0146 | 0.0878 | —- | 0.3676 |
| 8 | 0.0098 | 0.0683 | 0.4373 | —- |
| 9 | 0.0065 | 0.0520 | —- | 0.4197 |
| 10 | 0.0043 | 0.0390 | 0.4763 | —- |
| 11 | 0.0029 | 0.0289 | —- | 0.4486 |
| 12 | 0.0019 | 0.0212 | 0.4975 | —- |
| 13 | 0.![]() |

4
0833
1481