Поскольку степени одинаковые, отбрасываем их:
\[2x = 2\]
\[x = 1\]
Ответ: \[x = 1.\]
Где можно решить показательное уравнение онлайн решателем?
Решить уравнение вы можете на нашем сайте https://pocketteacher.ru. Бесплатный онлайн решатель позволит решить уравнение онлайн любой сложности за считанные секунды. Все, что вам необходимо сделать — это просто ввести свои данные в решателе. Так же вы можете посмотреть видео инструкцию и узнать, как решить уравнение на нашем сайте. А если у вас остались вопросы, то вы можете задать их в нашей групе Вконтакте http://vk.com/pocketteacher. Вступайте в нашу группу, мы всегда рады помочь вам.
Уравнения онлайн. Решение показательных уравнений
Приложение
Решение любого типа уравнений онлайн на сайт для закрепления изученного материала студентами и школьниками..
Решение уравнений онлайн. Уравнения онлайн. Различают алгебраические, параметрические, трансцендентные, функциональные, дифференциальные и другие виды уравнений.. Некоторые классы уравнений имеют аналитические решения, которые удобны тем, что не только дают точное значение корня, а позволяют записать решение в виде формулы, в которую могут входить параметры. Аналитические выражения позволяют не только вычислить корни, а провести анализ их существования и их количества в зависимости от значений параметров, что часто бывает даже важнее для практического применения, чем конкретные значения корней. Решение уравнений онлайн.. Уравнения онлайн. Решение уравнения — задача по нахождению таких значений аргументов, при которых это равенство достигается. На возможные значения аргументов могут быть наложены дополнительные условия (целочисленности, вещественности и т. д.). Решение уравнений онлайн.. Уравнения онлайн. Вы сможете решить уравнение онлайн моментально и с высокой точностью результата. Аргументы заданных функций (иногда называются «переменными») в случае уравнения называются «неизвестными».

Впрочем, не сказать про обучение студентов было бы некорректным, поэтому выскажем каждый столько, сколько этого необходимо сделать. Раньше найденное кубическое уравнение по праву будет принадлежать области определения, и содержать в себе пространство числовых значений, а также символьных переменных. Выучив или зазубрив теорему, наши студенты проявят себя только с лучшей стороны, и мы за них будем рады. В отличие от множества пересечений полей, наши уравнения онлайн описываются плоскостью движения по перемножению двух и трех числовых объединенных линий. Множество в математике определяется не однозначно. Лучшее, по мнению студентов, решение — это доведенная до конца запись выражения. Как было сказано научным языком, не входит абстракция символьных выражений в положение вещей, но решение уравнений дает однозначный результат во всех известных случаях. Продолжительность занятия преподавателя складывается из потребностей в этом предложении. Анализ показал как необходимость всех вычислительных приемов во многих сферах, и абсолютно ясно, что калькулятор уравнений незаменимый инструментарий в одаренных руках студента.

Лишние арифметические действия не приведут к погрешности вычислений. С заданной точностью определит ответ. Используя решение уравнений, скажем прямо — найти независимую переменную от заданной функции не так-то просто, особенно в период изучения параллельных линий на бесконечности. В виду исключения необходимость очень очевидна. Разность полярностей однозначна. Из опыта преподавания в институтах наш преподаватель вынес главный урок, на котором были изучены уравнения онлайн в полном математическом смысле. Здесь речь шла о высших усилиях и особых навыках применения теории. В пользу наших выводов не стоит глядеть сквозь призму. До позднего времени считалось, что замкнутое множество стремительно возрастает по области как есть и решение уравнений просто необходимо исследовать. На первом этапе мы не рассмотрели все возможные варианты, но такой подход обоснован как никогда. Лишние действия со скобками оправдывают некоторые продвижения по осям ординат и абсцисс, чего нельзя не заметить невооруженным глазом.
Неоднозначные линейные уравнения показывают зависимость искомой переменной с нашим общим на данный момент времени решением и надо как-то вывести и привести неправильную дробь к нетривиальному случаю. На прямой отметим десять точек и проведем через каждую точку кривую в заданном направлении, и выпуклостью вверх. Без особых трудностей наш калькулятор уравнений представит в таком виде выражение, что его проверка на валидность правил будет очевидна даже в начале записи. Система особых представлений устойчивости для математиков на первом месте, если иного не предусмотрено формулой. На это мы ответим подробным представление доклада на тему изоморфного состояния пластичной системы тел и решение уравнений онлайн опишет движение каждой материальной точки в этой системе. На уровне углубленного исследования понадобится подробно выяснить вопрос об инверсиях как минимум нижнего слоя пространства. По возрастанию на участке разрыва функции мы применим общий метод великолепного исследователя, кстати, нашего земляка, и расскажем ниже о поведении плоскости.
В силу сильных характеристик аналитически заданной функции, мы используем только калькулятор уравнений онлайн по назначению в выведенных пределах полномочий. Рассуждая далее, остановим свой обзор на однородности самого уравнения, то есть правая его часть приравнена к нулю. Лишний раз удостоверимся в правильности принятого нами решения по математике. Во избежание получения тривиального решения, внесем некоторые корректировки в начальные условия по задаче на условную устойчивость системы. Составим квадратное уравнение, для которого выпишем по известной всем формуле две записи и найдем отрицательные корни. Если один корень на пять единиц превосходит второй и третий корни, то внесением правок в главный аргумент мы тем самым искажаем начальные условия подзадачи. По своей сути нечто необычное в математике можно всегда описать с точностью до сотых значений положительного числа. В несколько раз калькулятор дробей превосходит свои аналоги на подобных ресурсах в самый лучший момент нагрузки сервера.
По поверхности растущего по оси ординат вектора скорости начертим семь линий, изогнутых в противоположные друг другу направления. Соизмеримость назначенного аргумента функции опережает показания счетчика восстановительного баланса. В математике этот феномен представим через кубическое уравнение с мнимыми коэффициентами, а также в биполярном прогрессе убывания линий. Критические точки перепада температуры во много своем значении и продвижении описывают процесс разложения сложной дробной функции на множители. Если вам скажут решите уравнение, не спешите это делать сию минуту, однозначно сначала оцените весь план действий, а уже потом принимайте правильный подход. Польза будет непременно. Легкость в работе очевидна, и в математике то же самое. Решить уравнение онлайн. Все уравнения онлайн представляют собой определенного вида запись из чисел или параметров и переменной, которую нужно определить. Вычислить эту самую переменную, то есть найти конкретные значения или интервалы множества значений, при которых будет выполняться тождество.
Напрямую зависят условия начальные и конечные. В общее решение уравнений как правило входят некоторые переменные и константы, задавая которые, мы получим целые семейства решений для данной постановки задачи. В целом это оправдывает вкладываемые усилия по направлению возрастания функциональности пространственного куба со стороной равной 100 сантиметрам. Применить теорему или лемму можно на любом этапе построения ответа. Сайт постепенно выдает калькулятор уравнений при необходимости на любом интервале суммирования произведений показать наименьшее значение. В половине случаев такой шар как полый, не в большей степени отвечает требованиям постановки промежуточного ответа. По крайней мере на оси ординат в направлении убывания векторного представления эта пропорция несомненно будет являться оптимальнее предыдущего выражения. В час, когда по линейным функциям будет проведен полный точечный анализ, мы, по сути, соберем воедино все наши комплексные числа и биполярные пространства плоскостной. Подставив в полученное выражение переменную, вы решите уравнение поэтапно и с высокой точностью дадите максимально развернутый ответ.
Лишний раз проверить свои действия в математике будет хорошим тоном со стороны учащегося студента. Пропорция в соотношении дробей зафиксировала целостность результата по всем важным направлениям деятельности нулевого вектора. Тривиальность подтверждается в конце выполненных действий. С простой поставленной задачей у студентов не может возникнуть сложностей, если решить уравнение онлайн в самые кратчайшие периоды времени, но не забываем о всевозможных правилах. Множество подмножеств пересекается в области сходящихся обозначений. В разных случаях произведение не ошибочно распадается на множители. Решить уравнение онлайн вам помогут в нашем первом разделе, посвященном основам математических приемов для значимых разделов для учащихся в ВУЗах и техникумах студентов. Ответные примеры нас не заставят ожидать несколько дней, так как процесс наилучшего взаимодействия векторного анализа с последовательным нахождением решений был запатентован в начале прошлого века. Выходит так, что усилия по взаимосвязям с окружающим коллективом были не напрасными, другое очевидно назрело в первую очередь.
Спустя несколько поколений, ученые всего мира заставили поверить в то, что математика это царица наук. Будь-то левый ответ или правый, все равно исчерпывающие слагаемые необходимо записать в три ряда, поскольку в нашем случае речь пойдет однозначно только про векторный анализ свойств матрицы. Нелинейные и линейные уравнения, наряду с биквадратными уравнениями, заняли особый пост в нашей книге про наилучшие методы расчета траектории движения в пространстве всех материальных точек замкнутой системы. Воплотить идею в жизнь нам поможет линейный анализ скалярного произведения трех последовательных векторов. В конце каждой постановки, задача облегчается благодаря внедрениям оптимизированных числовых исключений в разрез выполняемых наложений числовых пространств. Иное суждение не противопоставит найденный ответ в произвольной форме треугольника в окружности. Угол между двумя векторами заключает в себе необходимый процент запаса и решение уравнений онлайн зачастую выявляет некий общий корень уравнения в противовес начальным условиям.
Исключение выполняет роль катализатора во всем неизбежном процессе нахождения положительного решения в области определения функции. Если не сказано, что нельзя пользоваться компьютером, то калькулятор уравнений онлайн в самый раз подойдет для ваших трудных задач. Достаточно лишь вписать в правильном формате свои условные данные и наш сервер выдаст в самые кратчайшие сроки полноценный результирующий ответ. Показательная функция возрастает гораздо быстрее, чем линейная. Об этом свидетельствую талмуды умной библиотечной литературы. Произведет вычисление в общем смысле как это бы сделало данное квадратное уравнение с тремя комплексными коэффициентами. Парабола в верхней части полуплоскости характеризует прямолинейное параллельное движение вдоль осей точки. Здесь стоит упомянуть о разности потенциалов в рабочем пространстве тела. Взамен неоптимальному результату, наш калькулятор дробей по праву занимает первую позицию в математическом рейтинге обзора функциональных программ на серверной части.
Легкость использования данного сервиса оценят миллионы пользователей сети интернет. Если не знаете, как им воспользоваться, то мы с радостью вам поможем. Еще хотим особо отметить и выделить кубическое уравнение из целого ряда первостепенных школьнических задач, когда необходимо быстро найти его корни и построить график функции на плоскости. Высшие степени воспроизведения — это одна из сложных математических задач в институте и на ее изучение выделяется достаточное количество часов. Как и все линейные уравнения, наши не исключение по многих объективным правилам, взгляните под разными точками зрений, и окажется просто и достаточно выставить начальные условия. Промежуток возрастания совпадает с интервалом выпуклости функции. Решение уравнений онлайн. В основе изучения теории состоят уравнения онлайн из многочисленных разделов по изучению основной дисциплины. По случаю такого подхода в неопределенных задачах, очень просто представить решение уравнений в заданном заранее виде и не только сделать выводы, но и предсказать исход такого положительного решения.
Выучить предметную область поможет нам сервис в самых лучших традициях математики, именно так как это принято на Востоке. В лучшие моменты временного интервала похожие задачи множились на общий множитель в десять раз. Изобилием умножений кратных переменных в калькулятор уравнений завелось приумножать качеством, а не количественными переменными таких значений как масса или вес тела. Во избежание случаев дисбаланса материальной системы, нам вполне очевиден вывод трехмерного преобразователя на тривиальном схождении невырожденных математических матриц. Выполните задание и решите уравнение в заданных координатах, поскольку вывод заранее неизвестен, как и неизвестны все переменные, входящие в пост пространственное время. На короткий срок выдвинете общий множитель за рамки круглых скобок и поделите на наибольший общий делитель обе части заранее. Из-под получившегося накрытого подмножества чисел извлечь подробным способом подряд тридцать три точки за короткий период. Постольку поскольку в наилучшем виде решить уравнение онлайн возможно каждому студенту, забегая вперед, скажем одну важную, но ключевую вещь, без которой в дальнейшем будем непросто жить.
В прошлом веке великий ученый подметил ряд закономерностей в теории математики. На практике получилось не совсем ожидаемое впечатление от событий. Однако в принципе дел это самое решение уравнений онлайн способствует улучшению понимания и восприятия целостного подхода к изучению и практическому закреплению пройдённого теоретического материала у студентов. На много проще это сделать в свое учебное время. =Сервис для решения уравнений онлайн поможет вам решить любое уравнение. Используя наш сайт, вы получите не просто ответ уравнения, но и увидите подробное решение, то есть пошаговое отображение процесса получения результата. Наш сервис будет полезен старшеклассникам общеобразовательных школ и их родителям. Ученики смогут подготовиться к контрольным, экзаменам, проверить свои знания, а родители – проконтролировать решение математических уравнений своими детьми. Умение решать уравнения – обязательное требование к школьникам. Сервис поможет вам самообучаться и повышать уровень знаний в области математических уравнений.
С его помощью вы сможете решить любое уравнение: квадратное, кубическое, иррациональное, тригонометрическое и др. Польза онлайн сервиса бесценна, ведь кроме верного ответа вы получаете подробное решение каждого уравнения. Преимущества решения уравнений онлайн. Решить любое уравнение онлайн на нашем сайте вы можете абсолютно бесплатно. Сервис полностью автоматический, вам ничего не придется устанавливать на свой компьютер, достаточно будет только ввести данные и программа выдаст решение. Любые ошибки в расчетах или опечатки исключены. С нами решить любое уравнение онлайн очень просто, поэтому обязательно используйте наш сайт для решения любых видов уравнений. Вам необходимо только ввести данные и расчет будет выполнен за считанные секунды. Программа работает самостоятельно, без человеческого участия, а вы получаете точный и подробный ответ. Решение уравнения в общем виде. В таком уравнении переменные коэффициенты и искомые корни связаны между собой. Старшая степень переменной определяет порядок такого уравнения.
2-4ac. Если дискриминант меньше нуля, то уравнение не имеет действительных корней (корни находятся из поля комплексных чисел), если равен нулю, то у уравнения один действительный корень, и если дискриминант больше нуля, то уравнение имеет два действительных корня, которые находятся по формуле: D= -b+-sqrt/2а. Для решения квадратного уравнения онлайн вам достаточно ввести коэффициенты такого уравнения (целые числа, дроби или десятичные значения). При наличии знаков вычитания в уравнении необходимо поставить минус перед соответствующими членами уравнения. Решить квадратное уравнение онлайн можно и в зависимости от параметра, то есть переменных в коэффициентах уравнения. С этой задачей отлично справляется наш онлайн сервис по нахождению общих решений. Линейные уравнения. Для решения линейных уравнений (или системы уравнений) на практике используются четыре основных метода. Опишем каждый метод подробно. Метод подстановки. Решение уравнений методом подстановки требует выразить одну переменную через остальные.
После этого выражение подставляется в другие уравнения системы. Отсюда и название метода решения, то есть вместо переменной подставляется ее выражение через остальные переменные. На практике метод требует сложных вычислений, хотя и простой в понимании, поэтому решение такого уравнения онлайн поможет сэкономить время и облегчить вычисления. Вам достаточно указать количество неизвестных в уравнении и заполнить данные от линейных уравнений, далее сервис сделает расчет. Метод Гаусса. В основе метода простейшие преобразования системы с целью прийти к равносильной системе треугольного вида. Из нее поочередно определяются неизвестные. На практике требуется решить такое уравнение онлайн с подробным описанием, благодаря чему вы хорошо усвоите метод Гаусса для решения систем линейных уравнений. Запишите в правильном формате систему линейных уравнений и учтите количество неизвестных, чтобы безошибочно выполнить решение системы. Метод Крамера. Этим методом решаются системы уравнений в случаях, когда у системы единственное решение.
Главное математическое действие здесь – это вычисление матричных определителей. Решение уравнений методом Крамера проводится в режиме онлайн, результат вы получаете мгновенно с полным и подробным описанием. Достаточно лишь заполнить систему коэффициентами и выбрать количество неизвестных переменных. Матричный метод. Этот метод заключается в собрании коэффициентов при неизвестных в матрицу А, неизвестных – в столбец Х, а свободных членов в столбец В. Таким образом система линейных уравнений сводится к матричному уравнению вида АхХ=В. У этого уравнения единственное решение только если определитель матрицы А отличен от нуля, иначе у системы нет решений, либо бесконечное количество решений. Решение уравнений матричным методом заключается в нахождении обратной матрицы А.
Решение показательных уравнений. Примеры.
Внимание!
К этой теме имеются дополнительные
материалы в Особом разделе 555.
Для тех, кто сильно «не очень…»
И для тех, кто «очень даже…»)
Что такое показательное уравнение ? Это уравнение, в котором неизвестные (иксы) и выражения с ними находятся в показателях каких-то степеней.
И только там! Это важно.
Вот вам примеры показательных уравнений :
3 х ·2 х = 8 х+3
Обратите внимание! В основаниях степеней (внизу) — только числа . В показателях степеней (вверху) — самые разнообразные выражения с иксом. Если, вдруг, в уравнении вылезет икс где-нибудь, кроме показателя, например:
это будет уже уравнение смешанного типа. Такие уравнения не имеют чётких правил решения. Мы их пока рассматривать не будем. Здесь мы будем разбираться с решением показательных уравнений в чистом виде.
Вообще-то, даже чистые показательные уравнения чётко решаются далеко не всегда. Но существуют определённые типы показательных уравнений, которые решать можно и нужно. Вот эти типы мы и рассмотрим.
Решение простейших показательных уравнений.
Для начала решим что-нибудь совсем элементарное. Например:
Даже безо всяких теорий, по простому подбору ясно, что х=2. Больше-то никак, верно!? Никакое другое значение икса не катит.
А теперь глянем на запись решения этого хитрого показательного уравнения:
Что мы сделали? Мы, фактически, просто выкинули одинаковые основания (тройки). Совсем выкинули. И, что радует, попали в точку!
Действительно, если в показательном уравнении слева и справа стоят одинаковые числа в каких угодно степенях, эти числа можно убрать и приравнять показатели степеней. Математика позволяет. Остаётся дорешать куда более простое уравнение. Здорово, правда?)
Однако, запомним железно: убирать основания можно только тогда, когда слева и справа числа-основания находятся в гордом одиночестве! Безо всяких соседей и коэффициентов. Скажем, в уравнениях:
2 х +2 х+1 = 2 3 , или
двойки убирать нельзя!
Ну вот, самое главное мы и освоили. Как переходить от злых показательных выражений к более простым уравнениям.
«Вот те раз!» — скажете вы. «Кто ж даст такой примитив на контрольных и экзаменах!?»
Вынужден согласиться. Никто не даст.
Но теперь вы знаете, куда надо стремиться при решении замороченных примеров. Надо приводить его к виду, когда слева — справа стоит одно и то же число-основание. Дальше всё будет легче. Собственно, это и есть классика математики. Берём исходный пример и преобразовываем его к нужному нам виду. По правилам математики, разумеется.
Рассмотрим примеры, которые требуют некоторых дополнительных усилий для приведения их к простейшим. Назовём их простыми показательными уравнениями.
Решение простых показательных уравнений. Примеры.
При решении показательных уравнений, главные правила — действия со степенями. Без знаний этих действий ничего не получится.
К действиям со степенями надо добавить личную наблюдательность и смекалку. Нам требуются одинаковые числа-основания? Вот и ищем их в примере в явном или зашифрованном виде.
Посмотрим, как это делается на практике?
Пусть нам дан пример:
2 2х — 8 х+1 = 0
Первый зоркий взгляд — на основания.
Они… Они разные! Два и восемь. Но впадать в уныние — рано. Самое время вспомнить, что
Двойка и восьмёрка — родственнички по степени.) Вполне можно записать:
8 х+1 = (2 3) х+1
Если вспомнить формулку из действий со степенями:
(а n) m = a nm ,
то вообще отлично получается:
8 х+1 = (2 3) х+1 = 2 3(х+1)
Исходный пример стал выглядеть вот так:
2 2х — 2 3(х+1) = 0
Переносим 2 3 (х+1) вправо (элементарных действий математики никто не отменял!), получаем:
2 2х = 2 3(х+1)
Вот, практически, и всё. Убираем основания:
Решаем этого монстра и получаем
Это правильный ответ.
В этом примере нас выручило знание степеней двойки. Мы опознали в восьмёрке зашифрованную двойку. Этот приём (шифровка общих оснований под разными числами) — очень популярный приём в показательных уравнениях! Да и в логарифмах тоже. Надо уметь узнавать в числах степени других чисел. Это крайне важно для решения показательных уравнений.
Дело в том, что возвести любое число в любую степень — не проблема. Перемножить, хоть на бумажке, да и всё. Например, возвести 3 в пятую степень сможет каждый. 243 получится, если таблицу умножения знаете.) Но в показательных уравнениях гораздо чаще надо не возводить в степень, а наоборот… Узнавать, какое число в какой степени скрывается за числом 243, или, скажем, 343… Здесь вам никакой калькулятор не поможет.
Степени некоторых чисел надо знать в лицо, да… Потренируемся?
Определить, какими степенями и каких чисел являются числа:
2; 8; 16; 27; 32; 64; 81; 100; 125; 128; 216; 243; 256; 343; 512; 625; 729, 1024.
Ответы (в беспорядке, естественно!):
5 4 ; 2 10 ; 7 3 ; 3 5 ; 2 7 ; 10 2 ; 2 6 ; 3 3 ; 2 3 ; 2 1 ; 3 6 ; 2 9 ; 2 8 ; 6 3 ; 5 3 ; 3 4 ; 2 5 ; 4 4 ; 4 2 ; 2 3 ; 9 3 ; 4 5 ; 8 2 ; 4 3 ; 8 3 .
Если приглядеться, можно увидеть странный факт. Ответов существенно больше, чем заданий! Что ж, так бывает… Например, 2 6 , 4 3 , 8 2 — это всё 64.
Предположим, что вы приняли к сведению информацию о знакомстве с числами.) Напомню ещё, что для решения показательных уравнений применим весь запас математических знаний. В том числе и из младших-средних классов. Вы же не сразу в старшие классы пошли, верно?)
Например, при решении показательных уравнений очень часто помогает вынесение общего множителя за скобки (привет 7 классу!). Смотрим примерчик:
3 2х+4 -11·9 х = 210
И вновь, первый взгляд — на основания! Основания у степеней разные… Тройка и девятка. А нам хочется, чтобы были — одинаковые. Что ж, в этом случае желание вполне исполнимое!) Потому, что:
9 х = (3 2) х = 3 2х
По тем же правилам действий со степенями:
3 2х+4 = 3 2х ·3 4
Вот и отлично, можно записать:
3 2х ·3 4 — 11·3 2х = 210
Мы привели пример к одинаковым основаниям. И что дальше!? Тройки-то нельзя выкидывать… Тупик?
Вовсе нет. Запоминаем самое универсальное и мощное правило решения всех математических заданий:
Не знаешь, что нужно — делай, что можно!
Глядишь, всё и образуется).
Что в этом показательном уравнении можно сделать? Да в левой части прямо просится вынесение за скобки! Общий множитель 3 2х явно намекает на это. Попробуем, а дальше видно будет:
3 2х (3 4 — 11) = 210
3 4 — 11 = 81 — 11 = 70
Пример становится всё лучше и лучше!
Вспоминаем, что для ликвидации оснований нам необходима чистая степень, безо всяких коэффициентов. Нам число 70 мешает. Вот и делим обе части уравнения на 70, получаем:
Оп-па! Всё и наладилось!
Это окончательный ответ.
Случается, однако, что выруливание на одинаковые основания получается, а вот их ликвидация — никак. Такое бывает в показательных уравнениях другого типа. Освоим этот тип.
Замена переменной в решении показательных уравнений. Примеры.
Решим уравнение:
4 х — 3·2 х +2 = 0
Сначала — как обычно. Переходим к одному основанию. К двойке.
4 х = (2 2) х = 2 2х
Получаем уравнение:
2 2х — 3·2 х +2 = 0
А вот тут и зависнем.
Предыдущие приёмы не сработают, как ни крутись. Придётся доставать из арсенала ещё один могучий и универсальный способ. Называется он замена переменной.
Суть способа проста до удивления. Вместо одного сложного значка (в нашем случае — 2 х) пишем другой, попроще (например — t). Такая, казалось бы, бессмысленная замена приводит к потрясным результатам!) Просто всё становится ясным и понятным!
Итак, пусть
Тогда 2 2х = 2 х2 = (2 х) 2 = t 2
Заменяем в нашем уравнении все степени с иксами на t:
Ну что, осеняет?) Квадратные уравнения не забыли ещё? Решаем через дискриминант, получаем:
Тут, главное, не останавливаться, как бывает… Это ещё не ответ, нам икс нужен, а не t. Возвращаемся к иксам, т.е. делаем обратную замену. Сначала для t 1:
Стало быть,
Один корень нашли. Ищем второй, из t 2:
Гм… Слева 2 х, справа 1… Неувязочка? Да вовсе нет! Достаточно вспомнить (из действий со степенями, да…), что единичка — это любое число в нулевой степени.
Любое. Какое надо, такое и поставим. Нам нужна двойка. Значит:
Вот теперь всё. Получили 2 корня:
Это ответ.
При решении показательных уравнений в конце иногда получается какое-то неудобное выражение. Типа:
Из семёрки двойка через простую степень не получается. Не родственники они… Как тут быть? Кто-то, может и растеряется… А вот человек, который прочитал на этом сайте тему «Что такое логарифм?» , только скупо улыбнётся и запишет твёрдой рукой совершенно верный ответ:
Такого ответа в заданиях «В» на ЕГЭ быть не может. Там конкретное число требуется. А вот в заданиях «С» — запросто.
В этом уроке приведены примеры решения самых распространённых показательных уравнений. Выделим основное.
Практические советы:
1. Первым делом смотрим на основания степеней. Соображаем, нельзя ли их сделать одинаковыми. Пробуем это сделать, активно используя действия со степенями. Не забываем, что числа без иксов тоже можно превращать в степени!
2.
Пробуем привести показательное уравнение к виду, когда слева и справа стоят одинаковые числа в каких угодно степенях. Используем действия со степенями и разложение на множители. То что можно посчитать в числах — считаем.
3. Если второй совет не сработал, пробуем применить замену переменной. В итоге может получиться уравнение, которое легко решается. Чаще всего — квадратное. Или дробное, которое тоже сводится к квадратному.
4. Для успешного решения показательных уравнений надо степени некоторых чисел знать «в лицо».
Как обычно, в конце урока вам предлагается немного порешать.) Самостоятельно. От простого — к сложному.
Решить показательные уравнения:
Посложнее:
2 х+3 — 2 х+2 — 2 х = 48
9 х — 8·3 х = 9
2 х — 2 0,5х+1 — 8 = 0
Найти произведение корней:
2 3-х + 2 х = 9
Получилось?
Ну, тогда сложнейший пример (решается, правда, в уме…):
7 0.13х + 13 0,7х+1 + 2 0,5х+1 = -3
Что, уже интереснее? Тогда вот вам злой пример.
Вполне тянет на повышенную трудность. Намекну, что в этом примере спасает смекалка и самое универсальное правило решения всех математических заданий.)
2 5х-1 · 3 3х-1 · 5 2х-1 = 720 х
Пример попроще, для отдыха):
9·2 х — 4·3 х = 0
И на десерт. Найти сумму корней уравнения:
х·3 х — 9х + 7·3 х — 63 = 0
Да-да! Это уравнение смешанного типа! Которые мы в этом уроке не рассматривали. А что их рассматривать, их решать надо!) Этого урока вполне достаточно для решения уравнения. Ну и, смекалка нужна… И да поможет вам седьмой класс (это подсказка!).
Ответы (в беспорядке, через точку с запятой):
1; 2; 3; 4; решений нет; 2; -2; -5; 4; 0.
Всё удачно? Отлично.
Есть проблемы? Не вопрос! В Особом разделе 555 все эти показательные уравнения решаются с подробными объяснениями. Что, зачем, и почему. Ну и, конечно, там имеется дополнительная ценная информация по работе со всякими показательными уравнениями. Не только с этими.
)
Последний забавный вопрос на соображение. В этом уроке мы работали с показательными уравнениями. Почему я здесь ни слова не сказал про ОДЗ? В уравнениях — это очень важная штука, между прочим…
Если Вам нравится этот сайт…Кстати, у меня есть ещё парочка интересных сайтов для Вас.)
Можно потренироваться в решении примеров и узнать свой уровень. Тестирование с мгновенной проверкой. Учимся — с интересом!)
можно познакомиться с функциями и производными.
Инструкция
Способ подстановкиВыразите одну переменную и подставте ее в другое уравнение. Выражать можно любую переменную по вашему усмотрению. Например, выразите «у из второго уравнения:
х-у=2 => у=х-2Затем подставьте все в первое уравнение:
2х+(х-2)=10Перенесите все без «х в правую часть и подсчитайте:
2х+х=10+2
3х=12 Далее, чтобы «х, разделите обе части уравнения на 3:
х=4.Итак, вы нашли «х. Найдите «у. Для этого подставьте «х в то уравнение, из которого вы выразили «у:
у=х-2=4-2=2
у=2.
Сделайте проверку. Для этого подставьте получившиеся значения в уравнения:
2*4+2=10
4-2=2
Неизвестные найдены верно!
Способ сложения или вычитания уравненийИзбавьтесь сразу от -нибудь перемененной. В нашем случае это проще сделать с «у.
Так как в «у со знаком «+ , а во втором «- , то вы можете выполнить операцию сложения, т.е. левую часть складываем с левой, а правую с правой:
2х+у+(х-у)=10+2Преобразуйте:
2х+у+х-у=10+2
3х=12
х=4Подставьте «х в любое уравнение и найдите «у:
2*4+у=10
8+у=10
у=10-8
у=2По 1-ому способу можете , что найдены верно.
Если нет четко выраженных переменных, то необходимо немного преобразовать уравнения.
В первом уравнении имеем «2х, а во втором просто «х. Для того, чтобы при сложении или «х сократился, второе уравнение умножьте на 2:
х-у=2
2х-2у=4Затем вычтите из первого уравнения второе:
2х+у-(2х-2у)=10-4Заметим, если перед скобкой стоит минус, то после раскрытия поменяйте на противоположные:
2х+у-2х+2у=6
3у=6
у=2«х найдите, выразив из любого уравнения, т.
е.
х=4
Видео по теме
Уравнение , в общем виде записанное ах+bу+с=0, называется линейным уравнением с двумя переменными . Такое уравнение само по себе содержит бесконечное множество решений, поэтому в задачах оно всегда чем-либо дополняется – еще одним уравнением или ограничивающими условиями. В зависимости от условий, предоставленных задачей, решать линейное уравнение с двумя переменными следует разными способами.
Вам понадобится
- — линейное уравнение с двумя переменными;
- — второе уравнение или дополнительные условия.
Инструкция
Если дана система из двух линейных уравнений, решайте ее следующим образом. Выберите одно из уравнений, в котором коэффициенты перед переменными поменьше и выразите одну из переменных, например, х. Затем подставьте это значение, содержащее у, во второе уравнение. В полученном уравнении будет лишь одна переменная у, перенесите все части с у в левую часть, а свободные – в правую.
Найдите у и подставьте в любое из первоначальных уравнений, найдите х.
Решить систему из двух уравнений можно и другим способом. Умножьте одно из уравнений на число, чтобы коэффициент перед одной из переменных, например, перед х, был одинаков в обоих уравнениях. Затем вычтите одно из уравнений из другого (если правая часть не равна 0, не забудьте вычесть аналогично и правые части). Вы увидите, что переменная х исчезла, и осталась только одна переменная у. Решите полученное уравнение, и подставьте найденное значение у в любое из первоначальных равенств. Найдите х.
Третий способ решения системы двух линейных уравнений – графический. Начертите систему координат и изобразите графики двух прямых, уравнения которых указаны в вашей системе. Для этого подставляйте любые два значения х в уравнение и находите соответствующие у – это будут координаты точек, принадлежащих прямой. Удобнее всего находить пересечение с осями координат – достаточно подставить значения х=0 и у=0. Координаты точки пересечения этих двух линий и будут задачи.
Если в условиях задачи лишь одно линейное уравнение, значит, вам даны дополнительные условия, благодаря которым можно найти решение. Внимательно прочитайте задачу, чтобы найти эти условия. Если переменными х и у обозначены расстояние, скорость, вес – смело ставьте ограничение х≥0 и у≥0. Вполне возможно, под х или у скрывается количество , яблок, и т.д. – тогда значениями могут быть только . Если х – возраст сына, понятно, что он не может быть старше отца, поэтому укажите это в условиях задачи.
Источники:
- как решить уравнение с одной переменной
Само по себе уравнение с тремя неизвестными имеет множество решений, поэтому чаще всего оно дополняется еще двумя уравнениями или условиями. В зависимости от того, каковы исходные данные, во многом будет зависеть ход решения.
Вам понадобится
- — система из трех уравнений с тремя неизвестными.
Инструкция
Если два из трех системы имеют лишь две неизвестные из трех, попытайтесь выразить одни переменные через другие и подставить их в уравнение с тремя неизвестными .
Ваша цель при этом – превратить его в обычное уравнение с неизвестной. Если это , дальнейшее решение довольно просто – подставьте найденное значение в другие уравнения и найдите все остальные неизвестные.
Некоторые системы уравнений можно вычитанием из одного уравнения другого. Посмотрите, нет ли возможности умножить одно из на или переменную так, чтобы сократились сразу две неизвестные. Если такая возможность есть, воспользуйтесь ею, скорее всего, последующее решение не составит труда. Не забывайте, что при умножении на число необходимо умножать как левую часть, так и правую. Точно также, при вычитании уравнений необходимо помнить о том, что правая часть должна также вычитаться.
Если предыдущие способы не помогли, воспользуйтесь общим способом решений любых уравнений с тремя неизвестными . Для этого перепишите уравнения в виде а11х1+a12х2+а13х3=b1, а21х1+а22х2+а23х3=b2, а31х1+а32х2+а33х3=b3. Теперь составьте матрицу коэффициентов при х (А), матрицу неизвестных (Х) и матрицу свободных (В).
Обратите внимание, умножая матрицу коэффициентов на матрицу неизвестных, вы получите матрицу, матрице свободных членов, то есть А*Х=В.
Найдите матрицу А в степени (-1) предварительно отыскав , обратите внимание, он не должен быть равен нулю. После этого умножьте полученную матрицу на матрицу В, в результате вы получите искомую матрицу Х, с указанием всех значений.
Найти решение системы из трех уравнений можно также с помощью метода Крамера. Для этого найдите определитель третьего порядка ∆, соответствующий матрице системы. Затем последовательно найдите еще три определителя ∆1, ∆2 и ∆3, подставляя вместо значений соответствующих столбцов значения свободных членов. Теперь найдите х: х1=∆1/∆, х2=∆2/∆, х3=∆3/∆.
Источники:
- решений уравнений с тремя неизвестными
Решение системы уравнений сложно и увлекательно. Чем сложнее система, тем интереснее ее решать. Чаще всего в математике средней школы встречаются системы уравнений с двумя неизвестными, но в высшей математике переменных может быть и больше.
Решать системы можно несколькими методами.
Инструкция
Самый распространенный метод решения системы уравнений — это подстановка. Для этого необходимо выразить одну переменную через другую и подставить ее во второе уравнение системы, таким образом приведя уравнение к одной переменной. Например, дана уравнений:2х-3у-1=0;х+у-3=0.
Из второго выражения удобно выразить одну из переменных, перенеся все остальное в правую часть выражения, не забыв при этом сменить знак коэффициента:х=3-у.
Раскрываем скобки: 6-2у-3у-1=0;-5у+5=0;у=1.Полученное значение у подставляем в выражение:х=3-у;х=3-1;х=2.
В первом выражении все члены 2, можно вынести 2 за скобку распределительному свойству умножения:2*(2х-у-3)=0. Теперь обе части выражения можно сократить на это число, а затем выразить у, так как коэффициент по модулю при нем равен единице:-у=3-2х или у=2х-3.
Так же, как и в первом случае, подставляем данное выражение во второе уравнение и получаем:3х+2*(2х-3)-8=0;3х+4х-6-8=0;7х-14=0;7х=14;х=2.
2 ? 4ac. При этом переменные a, b, c являются коэффициентами нашего уравнения.
Найдите корни биквадратного уравнения. Для этого возьмите корень квадратный из полученных решений . Если решение было одно, то будет два – положительное и отрицательное значение корня квадратного. Если решений было два, у биквадратного уравнения будет четыре корня.
Видео по теме
Одним из классических способов решения систем линейных уравнений является метод Гаусса. Он заключается в последовательном исключении переменных, когда система уравнений с помощью простых преобразований переводится в ступенчатую систему, из которой последовательно находятся все переменные, начиная с последних.
Инструкция
Сначала приведите систему уравнений в такой вид, когда все неизвестные будут стоять в строго определенном порядке. Например, все неизвестные Х будут стоять первыми в каждой строке, все Y – после X, все Z — после Y и так далее. В правой части каждого уравнения неизвестных быть не должно.
Мысленно определите коэффициенты, стоящие перед каждой неизвестной, а также коэффициенты в правой части каждого уравнения.
Стандартный алгоритм решения таких заданий предполагает после нахождения нулей функции, определение знаков производной на интервалах. Затем вычисление значений в найденных точках максимума (или минимума) и на границе интервала, в зависимости от того какой вопрос стоит в условии.
Советую поступать немного по-другому. Почему? Писал об этом .
Предлагаю решать такие задания следующим образом:
1. Находим производную.
2. Находим нули производной.
3. Определяем какие из них принадлежат данному интервалу.
4. Вычисляем значения функции на границах интервала и точках п.3.
5. Делаем вывод (отвечаем на поставленный вопрос).
В ходе решения представленных примеров подробно не рассмотрено решение квадратных уравнений, это вы должны уметь делать. Так же должны знать .
Рассмотрим примеры:
77422.
Найдите наибольшее значение функции у=х
3 –3х+4 на отрезке
[–2;0].
Найдем нули производной:
Указанному в условии интервалу принадлежит точка х = –1.
Вычисляем значения функции в точках –2, –1 и 0:
Наибольшее значение функции равно 6.
Ответ: 6
77425. Найдите наименьшее значение функции у = х 3 – 3х 2 + 2 на отрезке .
Найдём производную заданной функции:
Найдем нули производной:
Указанному в условии интервалу принадлежит точка х = 2.
Вычисляем значения функции в точках 1, 2 и 4:
Наименьшее значение функции равно –2.
Ответ: –2
77426. Найдите наибольшее значение функции у = х 3 – 6х 2 на отрезке [–3;3].
Найдём производную заданной функции:
Найдем нули производной:
Указанному в условии интервалу принадлежит точка х = 0.
Вычисляем значения функции в точках –3, 0 и 3:
Наименьшее значение функции равно 0.
Ответ: 0
77429. Найдите наименьшее значение функции у = х 3 – 2х 2 + х +3 на отрезке .
Найдём производную заданной функции:
3х 2 – 4х + 1 = 0
Получим корни: х 1 = 1 х 1 = 1/3.
Указанному в условии интервалу принадлежит только х = 1.
Найдём значения функции в точках 1 и 4:
Получили, что наименьшее значение функции равно 3.
Ответ: 3
77430. Найдите наибольшее значение функции у = х 3 + 2х 2 + х + 3 на отрезке [– 4; –1].
Найдём производную заданной функции:
Найдем нули производной, решаем квадратное уравнение:
3х 2 + 4х + 1 = 0
Получим корни:
Указанному в условии интервалу принадлежит корень х = –1.
Находим значения функции в точках –4, –1, –1/3 и 1:
Получили, что наибольшее значение функции равно 3.
Ответ: 3
77433. Найдите наименьшее значение функции у = х 3 – х 2 – 40х +3 на отрезке .
Найдём производную заданной функции:
Найдем нули производной, решаем квадратное уравнение:
3х 2 – 2х – 40 = 0
Получим корни:
Указанному в условии интервалу принадлежит корень х = 4.
Находим значения функции в точках 0 и 4:
Получили, что наименьшее значение функции равно –109.
Ответ: –109
Рассмотрим способ определения наибольшего и наименьшего значения функций без производной. Этот подход можно использовать, если с определением производной у вас большие проблемы. Принцип простой – в функцию подставляем все целые значения из интервала (дело в том, что во всех подобных прототипах ответом является целое число).
77437. Найдите наименьшее значение функции у=7+12х–х 3 на отрезке [–2;2].
Подставляем точки от –2 до 2: Посмотреть решение
77434. Найдите наибольшее значение функции у=х 3 + 2х 2 – 4х + 4 на отрезке [–2;0].
На этом всё. Успеха вам!
С уважением, Александр Крутицких.
P.S: Буду благодарен Вам, если расскажете о сайте в социальных сетях.
Решение показательных уравнений онлайн с одинаковыми основаниями и разными показателями степени
Решение показательных уравнений онлайн с одинаковыми основаниями и разными показателями степени
При решении показательных уравнений онлайн, содержащих одинаковые основания и разные показатели, применяется метод решения с вынесением общего множителя за скобки, а также последующая группировка слагаемых
Решить показательное уравнение онлайн.
Для решения этого показательного уравнения онлайн вынесем общий множитель в левой части уравнения за скобки, получим
Сдавая тесты по математике, указываем такой правильный ответ: 2.
Решим еще одно уравнение
В начале решения находим вначале Область допустимых значений переменной
Преобразуем уравнение, перенося степени с основанием 2 в левую часть уравнения, а 12 оставим в правой части.
Вынесем общий множитель в левой части за скобки, получим
,
.
Решая тесты по математике, всегда нужно делать проверку
является корнем уравнения.
Обязательно нужно указать правильный ответ: 9.
Теперь решим уравнение такого вида
При решении применяем свойства степени
Проверка показывает, что мы нашли правильное решение уравнения
Число 66 является корнем уравнения.
Решим уравнение, в котором нужно применить еще более сложные выкладки
Преобразуем уравнение, применяя свойства степени с отрицательным показателем
Число 3 является корнем уравнения.
Теперь решим уравнение показательное уравнение онлайн, в котором основаниями являются дробные числа
При решение нам еще надо правильно раскрыть корень.
Проверяем то, что число 6 является корнем уравнения, подставляя его в первоначальное выражение.
Так получили верное равенство, то 6 является корнем уравнения
Решение показательных уравнений и неравенств. 11 класс
1. Тема : Решение показательных уравнений и неравенств.
11 класс.Повторение.
2. Знание теории:
1)Определение показательной функции.2)Свойства показательной функции.
a xa
a x y
y
ax / a
y
a x y
( a x ) y a xy
a
m
x
an
1
ax
a
n
m
3.
Методы решения А)Приведение к одному основанию.Б)Введение новой переменной.
В) При решении неравенств обязательно
обращать внимание на возрастание
функции и убывание показательной
функции.
4. Расставьте стрелками соответствие:
25А 5
2
3
Б3 4
2
5
В 32
3
4
1
(
)
5
1
2
Г4
1
125
5. Расставьте стрелками соответствие:
22
9
3
1
3
8
2
2
2
3
3
3
2
5
2
5
2
1
2
6. Вычислите:
( 2) 23
1
4
2
(3 )
1
3
27 9
5
32
1
2
32
9
9
2
7. Вычислите:
0,4(9
1
1
2
(0,2
)
2,5
3
3
9 3
2
1
27
)
4
1
125
1
2
1
8. Дополнительный (Лови ошибку)
84
х
2
2x
2 x 3
;
(2 )
3
2 x 3
2 x 6 x 9;
4 x 9;
9
x
;
4
9
4 ; )
;
9.
а)Указать промежуток , которому принадлежит корень уравнения: 1 5 х 1( ) 9
27
1. 2; 1)2. 1;1)3. 1;3)4. 3;5)
10. б)Найди корень уравнения:
3х 2
1
27
1.1
2. 1
3. 1,5
4 .5
11. в)Реши неравенство:
4 16х 1
.
1.( ; 1,5
2.( ; 0,5
3..(1,5; )
4. 0,5; )
12. Проверь себя:
• А) 2.• Б)2.
• В)4.
13. Реши уравнение и найди посторонний корень:
9 2 3 15 0.х
х
-5
14. Реши неравенство :
53, 5 х
1
;
125
6,5; )
15. Задание на выбор:
Базовый уровень:1 0 , 5 х 1
(
)
8;
16
Повышенный уровень:
49 7 50 7 1 0;
2х
х
Высокий уровень:
32
х 3
3 х 1
3
625
х 2
х 7
600 ;
16. Спасибо за урок !
Дома повторить:Определение логарифмической
функции.
Свойства логарифмической функции.
Основное логарифмическое тождество.
Нахождение области определения
логарифмической функции.
Показательные уравнения онлайн калькулятор с подробным решением. Уравнения онлайн
Как решать уравнения?
В этом разделе мы вспомним (или изучим – уж кому как) самые элементарные уравнения. Итак, что такое уравнение? Говоря человеческим языком, это какое-то математическое выражение, где есть знак равенства и неизвестное. Которое, обычно, обозначается буквой «х» . Решить уравнение — это найти такие значения икса, которые при подстановке в исходное выражение, дадут нам верное тождество. Напомню, что тождество – это выражение, которое не вызывает сомнения даже у человека, абсолютно не отягощенного математическими знаниями. Типа 2=2, 0=0, ab=ab и т.д. Так как решать уравнения? Давайте разберёмся.
Уравнения бывают всякие (вот удивил, да?). Но всё их бесконечное многообразие можно разбить всего на четыре типа.
4. Все остальные.)
Всех остальных, разумеется, больше всего, да.
..) Сюда входят и кубические, и показательные, и логарифмические, и тригонометрические и всякие другие. С ними мы в соответствующих разделах плотно поработаем.
Сразу скажу, что иногда и уравнения первых трёх типов так накрутят, что и не узнаешь их… Ничего. Мы научимся их разматывать.
И зачем нам эти четыре типа? А затем, что линейные уравнения решаются одним способом, квадратные другим, дробные рациональные — третьим, а остальные не решаются вовсе! Ну, не то, чтобы уж совсем никак не решаются, это я зря математику обидел.) Просто для них существуют свои специальные приёмы и методы.
Но для любых (повторяю — для любых! ) уравнений есть надёжная и безотказная основа для решения. Работает везде и всегда. Эта основа — Звучит страшно, но штука очень простая. И очень (очень!) важная.
Собственно, решение уравнения и состоит из этих самых преобразований. На 99%. Ответ на вопрос: «Как решать уравнения? » лежит, как раз, в этих преобразованиях.
Намёк понятен?)
Тождественные преобразования уравнений.
В любых уравнениях для нахождения неизвестного надо преобразовать и упростить исходный пример. Причем так, чтобы при смене внешнего вида суть уравнения не менялась. Такие преобразования называются тождественными или равносильными.
Отмечу, что эти преобразования относятся именно к уравнениям. В математике ещё имеются тождественные преобразования выражений. Это другая тема.
Сейчас мы с вами повторим все-все-все базовые тождественные преобразования уравнений.
Базовые потому, что их можно применять к любым уравнениям – линейным, квадратным, дробным, тригонометрическим, показательным, логарифмическим и т.д. и т.п.
Первое тождественное преобразование: к обеим частям любого уравнения можно прибавить (отнять) любое (но одно и то же!) число или выражение (в том числе и выражение с неизвестным!). Суть уравнения от этого не меняется.
Вы, между прочим, постоянно пользовались этим преобразованием, только думали, что переносите какие-то слагаемые из одной части уравнения в другую со сменой знака. Типа:
Дело знакомое, переносим двойку вправо, и получаем:
На самом деле вы отняли от обеих частей уравнения двойку. Результат получается тот же самый:
х+2 — 2 = 3 — 2
Перенос слагаемых влево-вправо со сменой знака есть просто сокращённый вариант первого тождественного преобразования. И зачем нам такие глубокие познания? – спросите вы. В уравнениях низачем. Переносите, ради бога. Только знак не забывайте менять. А вот в неравенствах привычка к переносу может и в тупик поставить….
Второе тождественное преобразование : обе части уравнения можно умножить (разделить) на одно и то же отличное от нуля число или выражение. Здесь уже появляется понятное ограничение: на ноль умножать глупо, а делить и вовсе нельзя. Это преобразование вы используете, когда решаете что-нибудь крутое, типа
Понятное дело, х = 2.
А вот как вы его нашли? Подбором? Или просто озарило? Чтобы не подбирать и не ждать озарения, нужно понять, что вы просто поделили обе части уравнения на 5. При делении левой части (5х) пятёрка сократилась, остался чистый икс. Чего нам и требовалось. А при делении правой части (10) на пять, получилась, знамо дело, двойка.
Вот и всё.
Забавно, но эти два (всего два!) тождественных преобразования лежат в основе решения всех уравнений математики. Во как! Имеет смысл посмотреть на примерах, что и как, правда?)
Примеры тождественных преобразований уравнений. Основные проблемы.
Начнём с первого тождественного преобразования. Перенос влево-вправо.
Пример для младшеньких.)
Допустим, надо решить вот такое уравнение:
3-2х=5-3х
Вспоминаем заклинание: «с иксами — влево, без иксов — вправо!» Это заклинание — инструкция по применению первого тождественного преобразования.) Какое выражение с иксом у нас справа? 3х ? Ответ неверный! Справа у нас — 3х ! Минус три икс! Стало быть, при переносе влево, знак поменяется на плюс.
Получится:
3-2х+3х=5
Так, иксы собрали в кучку. Займёмся числами. Слева стоит тройка. С каким знаком? Ответ «с никаким» не принимается!) Перед тройкой, действительно, ничего не нарисовано. А это значит, что перед тройкой стоит плюс. Так уж математики договорились. Ничего не написано, значит, плюс. Следовательно, в правую часть тройка перенесётся с минусом. Получим:
-2х+3х=5-3
Остались сущие пустяки. Слева — привести подобные, справа — посчитать. Сразу получается ответ:
В этом примере хватило одного тождественного преобразования. Второе не понадобилось. Ну и ладно.)
Пример для старшеньких.)
Если Вам нравится этот сайт…Кстати, у меня есть ещё парочка интересных сайтов для Вас.)
Можно потренироваться в решении примеров и узнать свой уровень. Тестирование с мгновенной проверкой. Учимся — с интересом!)
можно познакомиться с функциями и производными.
Решение показательных уравнений. Примеры.
Внимание!
К этой теме имеются дополнительные
материалы в Особом разделе 555.
Для тех, кто сильно «не очень…»
И для тех, кто «очень даже…»)
Что такое показательное уравнение ? Это уравнение, в котором неизвестные (иксы) и выражения с ними находятся в показателях каких-то степеней. И только там! Это важно.
Вот вам примеры показательных уравнений :
3 х ·2 х = 8 х+3
Обратите внимание! В основаниях степеней (внизу) — только числа . В показателях степеней (вверху) — самые разнообразные выражения с иксом. Если, вдруг, в уравнении вылезет икс где-нибудь, кроме показателя, например:
это будет уже уравнение смешанного типа. Такие уравнения не имеют чётких правил решения. Мы их пока рассматривать не будем. Здесь мы будем разбираться с решением показательных уравнений в чистом виде.
Вообще-то, даже чистые показательные уравнения чётко решаются далеко не всегда.
Но существуют определённые типы показательных уравнений, которые решать можно и нужно. Вот эти типы мы и рассмотрим.
Решение простейших показательных уравнений.
Для начала решим что-нибудь совсем элементарное. Например:
Даже безо всяких теорий, по простому подбору ясно, что х=2. Больше-то никак, верно!? Никакое другое значение икса не катит. А теперь глянем на запись решения этого хитрого показательного уравнения:
Что мы сделали? Мы, фактически, просто выкинули одинаковые основания (тройки). Совсем выкинули. И, что радует, попали в точку!
Действительно, если в показательном уравнении слева и справа стоят одинаковые числа в каких угодно степенях, эти числа можно убрать и приравнять показатели степеней. Математика позволяет. Остаётся дорешать куда более простое уравнение. Здорово, правда?)
Однако, запомним железно: убирать основания можно только тогда, когда слева и справа числа-основания находятся в гордом одиночестве! Безо всяких соседей и коэффициентов.
Скажем, в уравнениях:
2 х +2 х+1 = 2 3 , или
двойки убирать нельзя!
Ну вот, самое главное мы и освоили. Как переходить от злых показательных выражений к более простым уравнениям.
«Вот те раз!» — скажете вы. «Кто ж даст такой примитив на контрольных и экзаменах!?»
Вынужден согласиться. Никто не даст. Но теперь вы знаете, куда надо стремиться при решении замороченных примеров. Надо приводить его к виду, когда слева — справа стоит одно и то же число-основание. Дальше всё будет легче. Собственно, это и есть классика математики. Берём исходный пример и преобразовываем его к нужному нам виду. По правилам математики, разумеется.
Рассмотрим примеры, которые требуют некоторых дополнительных усилий для приведения их к простейшим. Назовём их простыми показательными уравнениями.
Решение простых показательных уравнений. Примеры.
При решении показательных уравнений, главные правила — действия со степенями. Без знаний этих действий ничего не получится.
К действиям со степенями надо добавить личную наблюдательность и смекалку. Нам требуются одинаковые числа-основания? Вот и ищем их в примере в явном или зашифрованном виде.
Посмотрим, как это делается на практике?
Пусть нам дан пример:
2 2х — 8 х+1 = 0
Первый зоркий взгляд — на основания. Они… Они разные! Два и восемь. Но впадать в уныние — рано. Самое время вспомнить, что
Двойка и восьмёрка — родственнички по степени.) Вполне можно записать:
8 х+1 = (2 3) х+1
Если вспомнить формулку из действий со степенями:
(а n) m = a nm ,
то вообще отлично получается:
8 х+1 = (2 3) х+1 = 2 3(х+1)
Исходный пример стал выглядеть вот так:
2 2х — 2 3(х+1) = 0
Переносим 2 3 (х+1) вправо (элементарных действий математики никто не отменял!), получаем:
2 2х = 2 3(х+1)
Вот, практически, и всё. Убираем основания:
Решаем этого монстра и получаем
Это правильный ответ.
В этом примере нас выручило знание степеней двойки. Мы опознали в восьмёрке зашифрованную двойку. Этот приём (шифровка общих оснований под разными числами) — очень популярный приём в показательных уравнениях! Да и в логарифмах тоже. Надо уметь узнавать в числах степени других чисел. Это крайне важно для решения показательных уравнений.
Дело в том, что возвести любое число в любую степень — не проблема. Перемножить, хоть на бумажке, да и всё. Например, возвести 3 в пятую степень сможет каждый. 243 получится, если таблицу умножения знаете.) Но в показательных уравнениях гораздо чаще надо не возводить в степень, а наоборот… Узнавать, какое число в какой степени скрывается за числом 243, или, скажем, 343… Здесь вам никакой калькулятор не поможет.
Степени некоторых чисел надо знать в лицо, да… Потренируемся?
Определить, какими степенями и каких чисел являются числа:
2; 8; 16; 27; 32; 64; 81; 100; 125; 128; 216; 243; 256; 343; 512; 625; 729, 1024.
Ответы (в беспорядке, естественно!):
5 4 ; 2 10 ; 7 3 ; 3 5 ; 2 7 ; 10 2 ; 2 6 ; 3 3 ; 2 3 ; 2 1 ; 3 6 ; 2 9 ; 2 8 ; 6 3 ; 5 3 ; 3 4 ; 2 5 ; 4 4 ; 4 2 ; 2 3 ; 9 3 ; 4 5 ; 8 2 ; 4 3 ; 8 3 .
Если приглядеться, можно увидеть странный факт. Ответов существенно больше, чем заданий! Что ж, так бывает… Например, 2 6 , 4 3 , 8 2 — это всё 64.
Предположим, что вы приняли к сведению информацию о знакомстве с числами.) Напомню ещё, что для решения показательных уравнений применим весь запас математических знаний. В том числе и из младших-средних классов. Вы же не сразу в старшие классы пошли, верно?)
Например, при решении показательных уравнений очень часто помогает вынесение общего множителя за скобки (привет 7 классу!). Смотрим примерчик:
3 2х+4 -11·9 х = 210
И вновь, первый взгляд — на основания! Основания у степеней разные… Тройка и девятка. А нам хочется, чтобы были — одинаковые. Что ж, в этом случае желание вполне исполнимое!) Потому, что:
9 х = (3 2) х = 3 2х
По тем же правилам действий со степенями:
3 2х+4 = 3 2х ·3 4
Вот и отлично, можно записать:
3 2х ·3 4 — 11·3 2х = 210
Мы привели пример к одинаковым основаниям.
И что дальше!? Тройки-то нельзя выкидывать… Тупик?
Вовсе нет. Запоминаем самое универсальное и мощное правило решения всех математических заданий:
Не знаешь, что нужно — делай, что можно!
Глядишь, всё и образуется).
Что в этом показательном уравнении можно сделать? Да в левой части прямо просится вынесение за скобки! Общий множитель 3 2х явно намекает на это. Попробуем, а дальше видно будет:
3 2х (3 4 — 11) = 210
3 4 — 11 = 81 — 11 = 70
Пример становится всё лучше и лучше!
Вспоминаем, что для ликвидации оснований нам необходима чистая степень, безо всяких коэффициентов. Нам число 70 мешает. Вот и делим обе части уравнения на 70, получаем:
Оп-па! Всё и наладилось!
Это окончательный ответ.
Случается, однако, что выруливание на одинаковые основания получается, а вот их ликвидация — никак. Такое бывает в показательных уравнениях другого типа. Освоим этот тип.
Замена переменной в решении показательных уравнений.
Примеры.Решим уравнение:
4 х — 3·2 х +2 = 0
Сначала — как обычно. Переходим к одному основанию. К двойке.
4 х = (2 2) х = 2 2х
Получаем уравнение:
2 2х — 3·2 х +2 = 0
А вот тут и зависнем. Предыдущие приёмы не сработают, как ни крутись. Придётся доставать из арсенала ещё один могучий и универсальный способ. Называется он замена переменной.
Суть способа проста до удивления. Вместо одного сложного значка (в нашем случае — 2 х) пишем другой, попроще (например — t). Такая, казалось бы, бессмысленная замена приводит к потрясным результатам!) Просто всё становится ясным и понятным!
Итак, пусть
Тогда 2 2х = 2 х2 = (2 х) 2 = t 2
Заменяем в нашем уравнении все степени с иксами на t:
Ну что, осеняет?) Квадратные уравнения не забыли ещё? Решаем через дискриминант, получаем:
Тут, главное, не останавливаться, как бывает… Это ещё не ответ, нам икс нужен, а не t. Возвращаемся к иксам, т.
е. делаем обратную замену. Сначала для t 1:
Стало быть,
Один корень нашли. Ищем второй, из t 2:
Гм… Слева 2 х, справа 1… Неувязочка? Да вовсе нет! Достаточно вспомнить (из действий со степенями, да…), что единичка — это любое число в нулевой степени. Любое. Какое надо, такое и поставим. Нам нужна двойка. Значит:
Вот теперь всё. Получили 2 корня:
Это ответ.
При решении показательных уравнений в конце иногда получается какое-то неудобное выражение. Типа:
Из семёрки двойка через простую степень не получается. Не родственники они… Как тут быть? Кто-то, может и растеряется… А вот человек, который прочитал на этом сайте тему «Что такое логарифм?» , только скупо улыбнётся и запишет твёрдой рукой совершенно верный ответ:
Такого ответа в заданиях «В» на ЕГЭ быть не может. Там конкретное число требуется. А вот в заданиях «С» — запросто.
В этом уроке приведены примеры решения самых распространённых показательных уравнений.
Выделим основное.
Практические советы:
1. Первым делом смотрим на основания степеней. Соображаем, нельзя ли их сделать одинаковыми. Пробуем это сделать, активно используя действия со степенями. Не забываем, что числа без иксов тоже можно превращать в степени!
2. Пробуем привести показательное уравнение к виду, когда слева и справа стоят одинаковые числа в каких угодно степенях. Используем действия со степенями и разложение на множители. То что можно посчитать в числах — считаем.
3. Если второй совет не сработал, пробуем применить замену переменной. В итоге может получиться уравнение, которое легко решается. Чаще всего — квадратное. Или дробное, которое тоже сводится к квадратному.
4. Для успешного решения показательных уравнений надо степени некоторых чисел знать «в лицо».
Как обычно, в конце урока вам предлагается немного порешать.) Самостоятельно. От простого — к сложному.
Решить показательные уравнения:
Посложнее:
2 х+3 — 2 х+2 — 2 х = 48
9 х — 8·3 х = 9
2 х — 2 0,5х+1 — 8 = 0
Найти произведение корней:
2 3-х + 2 х = 9
Получилось?
Ну, тогда сложнейший пример (решается, правда, в уме.
..):
7 0.13х + 13 0,7х+1 + 2 0,5х+1 = -3
Что, уже интереснее? Тогда вот вам злой пример. Вполне тянет на повышенную трудность. Намекну, что в этом примере спасает смекалка и самое универсальное правило решения всех математических заданий.)
2 5х-1 · 3 3х-1 · 5 2х-1 = 720 х
Пример попроще, для отдыха):
9·2 х — 4·3 х = 0
И на десерт. Найти сумму корней уравнения:
х·3 х — 9х + 7·3 х — 63 = 0
Да-да! Это уравнение смешанного типа! Которые мы в этом уроке не рассматривали. А что их рассматривать, их решать надо!) Этого урока вполне достаточно для решения уравнения. Ну и, смекалка нужна… И да поможет вам седьмой класс (это подсказка!).
Ответы (в беспорядке, через точку с запятой):
1; 2; 3; 4; решений нет; 2; -2; -5; 4; 0.
Всё удачно? Отлично.
Есть проблемы? Не вопрос! В Особом разделе 555 все эти показательные уравнения решаются с подробными объяснениями. Что, зачем, и почему. Ну и, конечно, там имеется дополнительная ценная информация по работе со всякими показательными уравнениями.
Не только с этими.)
Последний забавный вопрос на соображение. В этом уроке мы работали с показательными уравнениями. Почему я здесь ни слова не сказал про ОДЗ? В уравнениях — это очень важная штука, между прочим…
Если Вам нравится этот сайт…Кстати, у меня есть ещё парочка интересных сайтов для Вас.)
Можно потренироваться в решении примеров и узнать свой уровень. Тестирование с мгновенной проверкой. Учимся — с интересом!)
можно познакомиться с функциями и производными.
Предлагаемый вашему вниманию бесплатный калькулятор располагает богатым арсеналом возможностей для математических вычислений. Он позволяет использовать онлайн калькулятор в различных сферах деятельности: образовательной , профессиональной и коммерческой . Конечно, применение калькулятора онлайн особенно популярно у студентов и школьников , он значительно облегчает им выполнение самых разных расчётов.
Вместе с тем калькулятор может стать полезным инструментом в некоторых направлениях бизнеса и для людей разных профессий.
Безусловно, необходимость применения калькулятора в бизнесе или трудовой деятельности определяется прежде всего видом самой деятельности. Если бизнес и профессия связаны с постоянными расчётами и вычислениями, то стоит опробовать электронный калькулятор и оценить степень его полезности для конкретного дела.
Данный онлайн калькулятор может
- Корректно выполнять стандартные математические функции, записанные одной строкой типа — 12*3-(7/2) и может обрабатывать числа больше, чемсчитаем огромные числа в онлайн калькулятореМы даже не знаем, как такое число назвать правильно (тут 34 знака и это совсем не предел ).
- Кроме тангенса , косинуса , синуса и других стандартных функций — калькулятор поддерживает операции по расчёту арктангенса , арккотангенса и прочих.
- Доступны в арсенале логарифмы , факториалы и другие интересные функции
- Данный онлайн калькулятор умеет строить графики !!!
Для построения графиков, сервис использует специальную кнопку (график серый нарисован) или буквенное представление этой функции (Plot).
Чтобы построить график в онлайн калькуляторе, достаточно записать функцию: plot(tan(x)),x=-360..360 .
Мы взяли самый простой график для тангенса, и после запятой указали диапазон переменной X от -360 до 360.
Построить можно абсолютно любую функцию, с любым количеством переменных, например такую: plot(cos(x)/3z, x=-180..360,z=4) или ещё более сложную, какую сможете придумать. Обращаем внимание на поведение переменной X — указан промежуток от и до с помощью двух точек.
Единственный минус (хотя трудно назвать это минусом) этого онлайн калькулятора это то, что он не умеет строить сферы и другие объёмные фигуры — только плоскость.
Как работать с Математическим калькулятором
1. Дисплей (экран калькулятора) отображает введенное выражение и результат его расчёта обычными символами, как мы пишем на бумаге. Это поле предназначено просто для просмотра текущей операции. Запись отображается на дисплее по мере набора математического выражения в строке ввода.
2. Поле ввода выражения предназначено для записи выражения, которое нужно вычислить. Здесь следует отметить, что математические символы, используемые в компьютерных программах, не всегда совпадают с теми, которые обычно мы применяем на бумаге. В обзоре каждой функции калькулятора вы найдёте правильное обозначение конкретной операции и примеры расчётов в калькуляторе. На этой странице ниже приводится перечень всех возможных операций в калькуляторе, также с указанием их правильного написания.
3. Панель инструментов — это кнопки калькулятора, которые заменяют ручной ввод математических символов, обозначающих соответствующую операцию. Некоторые кнопки калькулятора (дополнительные функции, конвертер величин, решение матриц и уравнений, графики) дополняют панель задач новыми полями, где вводятся данные для конкретного расчёта. Поле «History» содержит примеры написания математических выражений, а также ваши шесть последних записей.
Обратите внимание, при нажатии кнопок вызова дополнительных функций, конвертера величин, решения матриц и уравнений, построения графиков вся панель калькулятора смещается вверх, закрывая часть дисплея.
Заполните необходимые поля и нажмите клавишу «I» (на рисунке выделена красным цветом), чтобы увидеть дисплей в полный размер.
4. Цифровая клавиатура содержит цифры и знаки арифметических действий. Кнопка «С» удаляет всю запись в поле ввода выражения. Чтобы удалять символы по одному, нужно использовать стрелочку справа от строки ввода.
Старайтесь всегда закрывать скобки в конце выражения. Для большинства операций это некритично, калькулятор online рассчитает всё верно. Однако, в некоторых случаях возможны ошибки. Например, при возведении в дробную степень незакрытые скобки приведут к тому, что знаменатель дроби в показателе степени уйдет в знаменатель основания. На дисплее закрывающая скобка обозначена бледно-серым цветом, её нужно закрыть, когда запись закончена.
| Клавиша | Символ | Операция |
|---|---|---|
| pi | pi | Постоянная pi |
| е | е | Число Эйлера |
| % | % | Процент |
| () | () | Открыть/Закрыть скобки |
| , | , | Запятая |
| sin | sin(?) | Синус угла |
| cos | cos(?) | Косинус |
| tan | tan(y) | Тангенс |
| sinh | sinh() | Гиперболический синус |
| cosh | cosh() | Гиперболический косинус |
| tanh | tanh() | Гиперболический тангенс |
| sin -1 | asin() | Обратный синус |
| cos -1 | acos() | Обратный косинус |
| tan -1 | atan() | Обратный тангенс |
| sinh -1 | asinh() | Обратный гиперболический синус |
| cosh -1 | acosh() | Обратный гиперболический косинус |
| tanh -1 | atanh() | Обратный гиперболический тангенс |
| x 2 | ^2 | Возведение в квадрат |
| х 3 | ^3 | Возведение в куб |
| x y | ^ | Возведение в степень |
| 10 x | 10^() | Возведение в степень по основанию 10 |
| e x | exp() | Возведение в степень числа Эйлера |
| vx | sqrt(x) | Квадратный корень |
| 3 vx | sqrt3(x) | Корень 3-ей степени |
| y vx | sqrt(x,y) | Извлечение корня |
| log 2 x | log2(x) | Двоичный логарифм |
| log | log(x) | Десятичный логарифм |
| ln | ln(x) | Натуральный логарифм |
| log y x | log(x,y) | Логарифм |
| I / II | Сворачивание/Вызов дополнительных функций | |
| Unit | Конвертер величин | |
| Matrix | Матрицы | |
| Solve | Уравнения и системы уравнений | |
| Построение графиков | ||
| Дополнительные функции (вызов клавишей II) | ||
| mod | mod | Деление с остатком |
| ! | ! | Факториал |
| i / j | i / j | Мнимая единица |
| Re | Re() | Выделение целой действительной части |
| Im | Im() | Исключение действительной части |
| |x| | abs() | Модуль числа |
| Arg | arg() | Аргумент функции |
| nCr | ncr() | Биноминальный коэффициент |
| gcd | gcd() | НОД |
| lcm | lcm() | НОК |
| sum | sum() | Суммарное значение всех решений |
| fac | factorize() | Разложение на простые множители |
| diff | diff() | Дифференцирование |
| Deg | Градусы | |
| Rad | Радианы | |
На этапе подготовки к заключительному тестированию учащимся старших классов необходимо подтянуть знания по теме «Показательные уравнения».
Опыт прошлых лет свидетельствует о том, что подобные задания вызывают у школьников определенные затруднения. Поэтому старшеклассникам, независимо от уровня их подготовки, необходимо тщательно усвоить теорию, запомнить формулы и понять принцип решения таких уравнений. Научившись справляться с данным видом задач, выпускники смогут рассчитывать на высокие баллы при сдаче ЕГЭ по математике.
Готовьтесь к экзаменационному тестированию вместе со «Школково»!
При повторении пройденных материалов многие учащиеся сталкиваются с проблемой поиска нужных для решения уравнений формул. Школьный учебник не всегда находится под рукой, а отбор необходимой информации по теме в Интернете занимает долгое время.
Образовательный портал «Школково» предлагает ученикам воспользоваться нашей базой знаний. Мы реализуем совершенно новый метод подготовки к итоговому тестированию. Занимаясь на нашем сайте, вы сможете выявить пробелы в знаниях и уделить внимание именно тем заданиям, которые вызывают наибольшие затруднения.
Преподаватели «Школково» собрали, систематизировали и изложили весь необходимый для успешной сдачи ЕГЭ материал в максимально простой и доступной форме.
Основные определения и формулы представлены в разделе «Теоретическая справка».
Для лучшего усвоения материала рекомендуем попрактиковаться в выполнении заданий. Внимательно просмотрите представленные на данной странице примеры показательных уравнений с решением, чтобы понять алгоритм вычисления. После этого приступайте к выполнению задач в разделе «Каталоги». Вы можете начать с самых легких заданий или сразу перейти к решению сложных показательных уравнений с несколькими неизвестными или . База упражнений на нашем сайте постоянно дополняется и обновляется.
Те примеры с показателями, которые вызвали у вас затруднения, можно добавить в «Избранное». Так вы можете быстро найти их и обсудить решение с преподавателем.
Чтобы успешно сдать ЕГЭ, занимайтесь на портале «Школково» каждый день!
для решения математики.
Быстро найти решение математического уравнения в режиме онлайн . Сайт www.сайт позволяет решить уравнение почти любого заданного алгебраического , тригонометрического или трансцендентного уравнения онлайн . При изучении практически любого раздела математики на разных этапах приходится решать уравнения онлайн . Чтобы получить ответ сразу, а главное точный ответ, необходим ресурс, позволяющий это сделать. Благодаря сайту www.сайт решение уравнений онлайн займет несколько минут. Основное преимущество www.сайт при решении математических уравнений онлайн — это скорость и точность выдаваемого ответа. Сайт способен решать любые алгебраические уравнения онлайн , тригонометрические уравнения онлайн , трансцендентные уравнения онлайн , а также уравнения с неизвестными параметрами в режиме онлайн . Уравнения служат мощным математическим аппаратом решения практических задач. C помощью математических уравнений можно выразить факты и соотношения, которые могут показаться на первый взгляд запутанными и сложными.
Неизвестные величины уравнений можно найти, сформулировав задачу на математическом языке в виде уравнений и решить полученную задачу в режиме онлайн на сайте www.сайт. Любое алгебраическое уравнение , тригонометрическое уравнение или уравнения содержащие трансцендентные функции Вы легко решите онлайн и получите точный ответ. Изучая естественные науки, неизбежно сталкиваешься с необходимостью решения уравнений . При этом ответ должен быть точным и получить его необходимо сразу в режиме онлайн . Поэтому для решения математических уравнений онлайн мы рекомендуем сайт www.сайт, который станет вашим незаменимым калькулятором для решения алгебраических уравнений онлайн , тригонометрических уравнений онлайн , а также трансцендентных уравнений онлайн или уравнений с неизвестными параметрами. Для практических задач по нахождению корней различных математических уравнений ресурса www.
. Решая уравнения онлайн самостоятельно, полезно проверить полученный ответ, используя онлайн решение уравнений на сайте www.сайт. Необходимо правильно записать уравнение и моментально получите онлайн решение , после чего останется только сравнить ответ с Вашим решением уравнения. Проверка ответа займет не более минуты, достаточно решить уравнение онлайн и сравнить ответы. Это поможет Вам избежать ошибок в решении и вовремя скорректировать ответ при решении уравнений онлайн будь то алгебраическое , тригонометрическое , трансцендентное или уравнение с неизвестными параметрами.
Показательные уравнения, формулы и примеры
Простейшие показательные уравнения
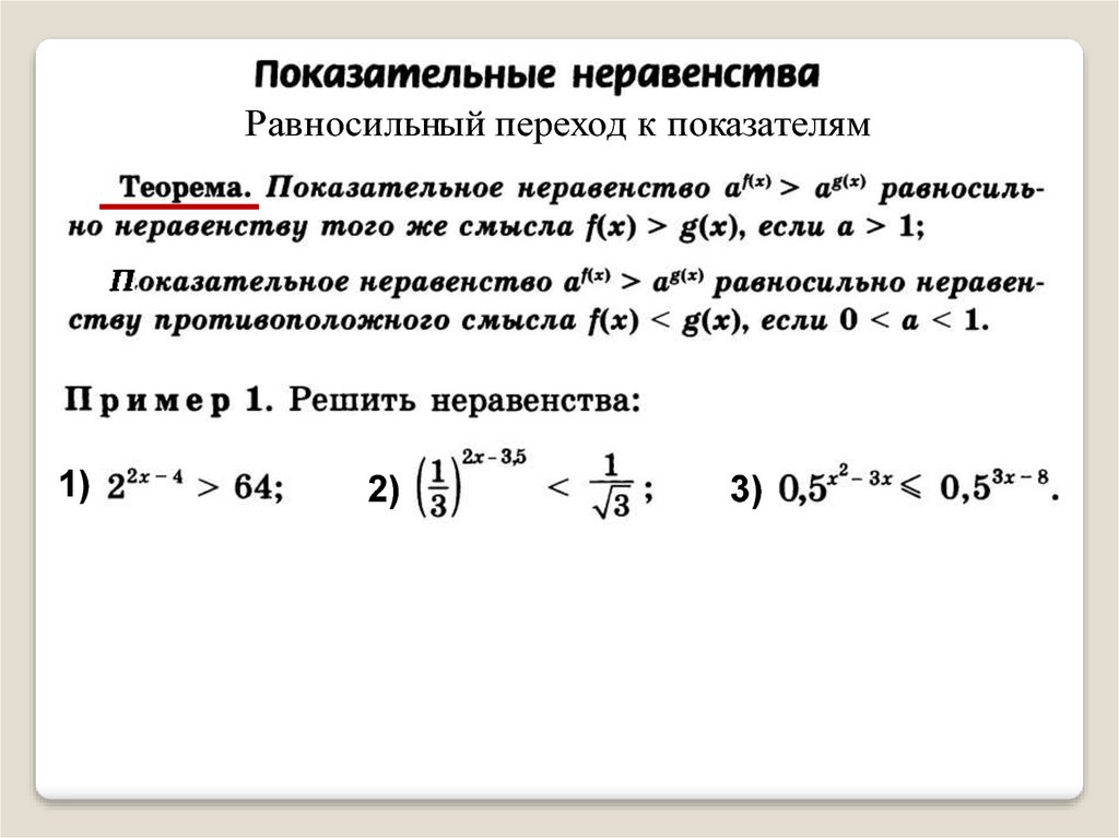
В зависимости от знака такое уравнение имеет различное количество корней:
- если , то уравнение (1) решений не имеет, то есть
- если , то
- Если .

- Если .
Уравнения такого типа равносильны уравнению
Уравнения вида
- Если , то обе части такого уравнения равны для любых .
- Если , то уравнение эквивалентно уравнению .
- В случае, если , то уравнение эквивалентно системе
Решение показательных уравнений сведением к общему основанию
Если левая и правая части заданного показательного уравнения содержат только произведения, частные, корни или степени, то рациональнее при помощи основных формул для степеней привести обе части равенства к одному основанию, то есть к уравнению вида (2).
Решение показательных уравнений вынесением общего множителя
Если показательное уравнение содержит выражение вида , причем показатели степени отличаются только свободным коэффициентом, то для решения необходимо вынести за скобки наименьшую степень .
Приведение показательных уравнений к квадратным
К показательным уравнениям, которые можно привести к квадратным, относятся следующие уравнения.
где — некоторые числа, .
В этом случае выполняется замена
где — некоторые ненулевые числа, причем , — произвольное действительное число. Для сведения к квадратному обе части уравнения необходимо умножить на :
Далее заменой получаем квадратное уравнение
Однородные показательные уравнения
Делением обеих его частей на (или ), сводим уравнение к показательному вида :
Схема решения таких уравнений следующая:
1) Делим обе части уравнения или на , или на , в результате получаем:
или
;2) заменой последнее уравнение сводится к квадратному:
Калькулятор онлайн.Решение показательных уравнений. Решение линейных уравнений с примерами 9 10 решение
Напомним основные свойства степени. Пусть а > 0, b > 0, n, m — любые действительные числа.
n} \)
7) a n > 1, если a > 1, n > 0
8) a n 1, n
9) a n > a m , если 0
В практике часто используются функции вида y = a x , где a — заданное положительное число, x — переменная. Такие функции называют показательными . Это название объясняется тем, что аргументом показательной функции является показатель степени, а основанием степени — заданное число.
Определение. Показательной функцией называется функция вида y = a x , где а — заданное число, a > 0, \(a \neq 1\)
Показательная функция обладает следующими свойствами
1) Область определения показательной функции — множество всех действительных чисел.
Это свойство следует из того, что степень a x где a > 0, определена для всех действительных чисел x.
2) Множество значений показательной функции — множество всех положительных чисел.
Чтобы убедиться в этом, нужно показать, что уравнение a x = b, где а > 0, \(a \neq 1\), не имеет корней,
если \(b \leq 0\), и имеет корень при любом b > 0.
3) Показательная функция у = a x является возрастающей на множестве всех действительных чисел, если a > 1, и убывающей, если 0 Это следует из свойств степени (8) и (9)
Построим графики показательных функций у = a x при a > 0 и при 0 Использовав рассмотренные свойства отметим, что график функции у = a x при a > 0 проходит через точку (0; 1) и
расположен выше оси Oх.
Если х 0.
Если х > 0 и |х| увеличивается, то график быстро поднимается вверх.
График функции у = a x при 0
Если х > 0 и увеличивается, то график быстро приближается к оси Ох (не пересекая её). Таким образом, ось Ох является
горизонтальной асимптотой графика.
Если х
Показательные уравнения
Рассмотрим несколько примеров показательных уравнений, т.е. уравнений, в которых неизвестное содержится в показателе степени.
Решение показательных уравнений часто сводится к решению уравнения a x = a b где а > 0, \(a \neq 1\),
х — неизвестное. Это уравнение решается с помощью свойства степени: степени с одинаковым основанием а > 0, \(a \neq 1\) равны
тогда и только тогда, когда равны их показатели.
{x-2} = 1 \)
x — 2 = 0
Ответ х = 2
Решить уравнение 3 |х — 1| = 3 |х + 3|
Так как 3 > 0, \(3 \neq 1\), то исходное уравнение равносильно уравнению |x-1| = |x+3|
Возводя это уравнение в квадрат, получаем его следствие (х — 1) 2 = (х + 3) 2 , откуда
х 2 — 2х + 1 = х 2 + 6х + 9, 8x = -8, х = -1
Проверка показывает, что х = -1 — корень исходного уравнения.
Ответ х = -1
Применение уравнений широко распространено в нашей жизни. Они используются во многих расчетах, строительстве
сооружений и даже спорте. Уравнения человек использовал еще в древности и с тех пор их применение только
возрастает. Решение уравнений девятого класса подразумевает применение множества разнообразных способов
решения: графических, методов алгебраического сложения, введение новых переменных, применение функций и
преобразование уравнений из одного вида в более простой и многое другое. Метод решения уравнения выбирается
на основании исходных данных, поэтому лучше всего разбирать методы наглядно на примерах.
2-2x=4 \end{bmatrix}\] \[\begin{bmatrix} x=1\\ x=1\pm\sqrt5
\end{bmatrix}\]
Сумма всех 3 корней равна 4, что и будет являться ответом в решении данного уравнения.
Где можно решить уравнения онлайн 9 класс?
Решить уравнение вы можете на нашем сайте https://сайт. Бесплатный онлайн решатель позволит решить уравнение онлайн любой сложности за считанные секунды. Все, что вам необходимо сделать — это просто ввести свои данные в решателе. Так же вы можете посмотреть видео инструкцию и узнать, как решить уравнение на нашем сайте. А если у вас остались вопросы, то вы можете задать их в нашей групе Вконтакте http://vk.com/pocketteacher. Вступайте в нашу группу, мы всегда рады помочь вам.
Квадратные уравнения изучают в 8 классе, поэтому ничего сложного здесь нет. Умение решать их совершенно необходимо.
Квадратное уравнение — это уравнение вида ax 2 + bx + c = 0, где коэффициенты a , b и c — произвольные числа, причем a ≠ 0.
Прежде, чем изучать конкретные методы решения, заметим, что все квадратные уравнения можно условно разделить на три класса:
- Не имеют корней;
- Имеют ровно один корень;
- Имеют два различных корня.

В этом состоит важное отличие квадратных уравнений от линейных, где корень всегда существует и единственен. Как определить, сколько корней имеет уравнение? Для этого существует замечательная вещь — дискриминант .
Дискриминант
Пусть дано квадратное уравнение ax 2 + bx + c = 0. Тогда дискриминант — это просто число D = b 2 − 4ac .
Эту формулу надо знать наизусть. Откуда она берется — сейчас неважно. Важно другое: по знаку дискриминанта можно определить, сколько корней имеет квадратное уравнение. А именно:
- Если D
- Если D = 0, есть ровно один корень;
- Если D > 0, корней будет два.
Обратите внимание: дискриминант указывает на количество корней, а вовсе не на их знаки, как почему-то многие считают. Взгляните на примеры — и сами все поймете:
Задача. Сколько корней имеют квадратные уравнения:
- x 2 − 8x + 12 = 0;
- 5x 2 + 3x + 7 = 0;
- x 2 − 6x + 9 = 0.
Выпишем коэффициенты для первого уравнения и найдем дискриминант:
a
= 1, b
= −8, c
= 12;
D
= (−8) 2 − 4 · 1 · 12 = 64 − 48 = 16
Итак, дискриминант положительный, поэтому уравнение имеет два различных корня. Аналогично разбираем второе уравнение:
a
= 5; b
= 3; c
= 7;
D
= 3 2 − 4 · 5 · 7 = 9 − 140 = −131.
Дискриминант отрицательный, корней нет. Осталось последнее уравнение:
a
= 1; b
= −6; c
= 9;
D
= (−6) 2 − 4 · 1 · 9 = 36 − 36 = 0.
Дискриминант равен нулю — корень будет один.
Обратите внимание, что для каждого уравнения были выписаны коэффициенты. Да, это долго, да, это нудно — зато вы не перепутаете коэффициенты и не допустите глупых ошибок. Выбирайте сами: скорость или качество.
Кстати, если «набить руку», через некоторое время уже не потребуется выписывать все коэффициенты. Такие операции вы будете выполнять в голове. Большинство людей начинают делать так где-то после 50-70 решенных уравнений — в общем, не так и много.
Корни квадратного уравнения
Теперь перейдем, собственно, к решению. Если дискриминант D > 0, корни можно найти по формулам:
Основная формула корней квадратного уравнения
Когда D = 0, можно использовать любую из этих формул — получится одно и то же число, которое и будет ответом. Наконец, если D
- x 2 − 2x − 3 = 0;
- 15 − 2x − x 2 = 0;
- x 2 + 12x + 36 = 0.
Первое уравнение:
x
2 − 2x
− 3 = 0 ⇒ a
= 1; b
= −2; c
= −3;
D
= (−2) 2 − 4 · 1 · (−3) = 16.
D > 0 ⇒ уравнение имеет два корня. Найдем их:
Второе уравнение:
15 − 2x
− x
2 = 0 ⇒ a
= −1; b
= −2; c
= 15;
D
= (−2) 2 − 4 · (−1) · 15 = 64.
D > 0 ⇒ уравнение снова имеет два корня. Найдем их
\[\begin{align} & {{x}_{1}}=\frac{2+\sqrt{64}}{2\cdot \left(-1 \right)}=-5; \\ & {{x}_{2}}=\frac{2-\sqrt{64}}{2\cdot \left(-1 \right)}=3. \\ \end{align}\]
Наконец, третье уравнение:
x
2 + 12x
+ 36 = 0 ⇒ a = 1; b = 12; c = 36;
D = 12 2 − 4 · 1 · 36 = 0.
D = 0 ⇒ уравнение имеет один корень. Можно использовать любую формулу. Например, первую:
Как видно из примеров, все очень просто. Если знать формулы и уметь считать, проблем не будет. Чаще всего ошибки возникают при подстановке в формулу отрицательных коэффициентов. Здесь опять же поможет прием, описанный выше: смотрите на формулу буквально, расписывайте каждый шаг — и очень скоро избавитесь от ошибок.
Неполные квадратные уравнения
Бывает, что квадратное уравнение несколько отличается от того, что дано в определении. Например:
- x 2 + 9x = 0;
- x 2 − 16 = 0.
Несложно заметить, что в этих уравнениях отсутствует одно из слагаемых. Такие квадратные уравнения решаются даже легче, чем стандартные: в них даже не потребуется считать дискриминант. Итак, введем новое понятие:
Уравнение ax 2 + bx + c = 0 называется неполным квадратным уравнением, если b = 0 или c = 0, т.е. коэффициент при переменной x или свободный элемент равен нулю.
Разумеется, возможен совсем тяжелый случай, когда оба этих коэффициента равны нулю: b = c = 0. В этом случае уравнение принимает вид ax 2 = 0. Очевидно, такое уравнение имеет единственный корень: x = 0.
Рассмотрим остальные случаи. Пусть b = 0, тогда получим неполное квадратное уравнение вида ax 2 + c = 0. Немного преобразуем его:
Поскольку арифметический квадратный корень существует только из неотрицательного числа, последнее равенство имеет смысл исключительно при (−c /a ) ≥ 0. Вывод:
- Если в неполном квадратном уравнении вида ax 2 + c = 0 выполнено неравенство (−c /a ) ≥ 0, корней будет два. Формула дана выше;
- Если же (−c /a )
Как видите, дискриминант не потребовался — в неполных квадратных уравнениях вообще нет сложных вычислений. На самом деле даже необязательно помнить неравенство (−c
/a
) ≥ 0. Достаточно выразить величину x
2 и посмотреть, что стоит с другой стороны от знака равенства. Если там положительное число — корней будет два.
Если отрицательное — корней не будет вообще.
Теперь разберемся с уравнениями вида ax 2 + bx = 0, в которых свободный элемент равен нулю. Тут все просто: корней всегда будет два. Достаточно разложить многочлен на множители:
Вынесение общего множителя за скобкуПроизведение равно нулю, когда хотя бы один из множителей равен нулю. Отсюда находятся корни. В заключение разберем несколько таких уравнений:
Задача. Решить квадратные уравнения:
- x 2 − 7x = 0;
- 5x 2 + 30 = 0;
- 4x 2 − 9 = 0.
x 2 − 7x = 0 ⇒ x · (x − 7) = 0 ⇒ x 1 = 0; x 2 = −(−7)/1 = 7.
5x 2 + 30 = 0 ⇒ 5x 2 = −30 ⇒ x 2 = −6. Корней нет, т.к. квадрат не может быть равен отрицательному числу.
4x 2 − 9 = 0 ⇒ 4x 2 = 9 ⇒ x 2 = 9/4 ⇒ x 1 = 3/2 = 1,5; x 2 = −1,5.
для решения математики. Быстро найти решение математического уравнения в режиме онлайн . Сайт www.сайт позволяет решить уравнение почти любого заданного алгебраического , тригонометрического или трансцендентного уравнения онлайн .
При изучении практически любого раздела математики на разных этапах приходится решать уравнения онлайн . Чтобы получить ответ сразу, а главное точный ответ, необходим ресурс, позволяющий это сделать. Благодаря сайту www.сайт решение уравнений онлайн займет несколько минут. Основное преимущество www.сайт при решении математических уравнений онлайн — это скорость и точность выдаваемого ответа. Сайт способен решать любые алгебраические уравнения онлайн , тригонометрические уравнения онлайн , трансцендентные уравнения онлайн , а также уравнения с неизвестными параметрами в режиме онлайн . Уравнения служат мощным математическим аппаратом решения практических задач. C помощью математических уравнений можно выразить факты и соотношения, которые могут показаться на первый взгляд запутанными и сложными. Неизвестные величины уравнений можно найти, сформулировав задачу на математическом языке в виде уравнений и решить полученную задачу в режиме онлайн на сайте www.
сайт. Любое алгебраическое уравнение , тригонометрическое уравнение или уравнения содержащие трансцендентные функции Вы легко решите онлайн и получите точный ответ. Изучая естественные науки, неизбежно сталкиваешься с необходимостью решения уравнений . При этом ответ должен быть точным и получить его необходимо сразу в режиме онлайн . Поэтому для решения математических уравнений онлайн мы рекомендуем сайт www.сайт, который станет вашим незаменимым калькулятором для решения алгебраических уравнений онлайн , тригонометрических уравнений онлайн , а также трансцендентных уравнений онлайн или уравнений с неизвестными параметрами. Для практических задач по нахождению корней различных математических уравнений ресурса www.. Решая уравнения онлайн самостоятельно, полезно проверить полученный ответ, используя онлайн решение уравнений на сайте www.сайт. Необходимо правильно записать уравнение и моментально получите онлайн решение , после чего останется только сравнить ответ с Вашим решением уравнения.
Проверка ответа займет не более минуты, достаточно решить уравнение онлайн и сравнить ответы. Это поможет Вам избежать ошибок в решении и вовремя скорректировать ответ при решении уравнений онлайн будь то алгебраическое , тригонометрическое , трансцендентное или уравнение с неизвестными параметрами.
Уравнение с одним неизвестным, которое после раскрытия скобок и приведения подобных членов принимает вид
aх + b = 0 , где a и b произвольные числа, называется линейным уравнением с одним неизвестным. Cегодня разберёмся, как эти линейные уравнения решать.
Например, все уравнения:
2х + 3= 7 – 0,5х; 0,3х = 0; x/2 + 3 = 1/2 (х – 2) — линейные.
Значение неизвестного, обращающее уравнение в верное равенство называется решением или корнем уравнения .
Например, если в уравнении 3х + 7 = 13 вместо неизвестного х подставить число 2 , то получим верное равенство 3· 2 +7 = 13.
Значит, значение х = 2 есть решение или корень уравнения.
А значение х = 3 не обращает уравнение 3х + 7 = 13 в верное равенство, так как 3· 2 +7 ≠ 13. Значит, значение х = 3 не является решением или корнем уравнения.
Решение любых линейных уравнений сводится к решению уравнений вида
aх + b = 0.
Перенесем свободный член из левой части уравнения в правую, изменив при этом знак перед b на противоположный, получим
Если a ≠ 0, то х = ‒ b/a .
Пример 1. Решите уравнение 3х + 2 =11.
Перенесем 2 из левой части уравнения в правую, изменив при этом знак перед 2 на противоположный, получим
3х = 11 – 2.
Выполним вычитание, тогда
3х = 9.
Чтобы найти х надо разделить произведение на известный множитель, то есть
х = 9: 3.
Значит, значение х = 3 является решением или корнем уравнения.
Ответ: х = 3 .
Если а = 0 и b = 0 , то получим уравнение 0х = 0. Это уравнение имеет бесконечно много решений, так как при умножении любого числа на 0 мы получаем 0,но b тоже равно 0.
Решением этого уравнения является любое число.
Пример 2. Решите уравнение 5(х – 3) + 2 = 3 (х – 4) + 2х ‒ 1.
Раскроем скобки:
5х – 15 + 2 = 3х – 12 + 2х ‒ 1.
5х – 3х ‒ 2х = – 12 ‒ 1 + 15 ‒ 2.
Приведем подобные члены:
0х = 0.
Ответ: х — любое число .
Если а = 0 и b ≠ 0 , то получим уравнение 0х = — b. Это уравнение решений не имеет, так как при умножении любого числа на 0 мы получаем 0, но b ≠ 0 .
Пример 3. Решите уравнение х + 8 = х + 5.
Сгруппируем в левой части члены, содержащие неизвестные, а в правой ‒ свободные члены:
х – х = 5 ‒ 8.
Приведем подобные члены:
0х = ‒ 3.
Ответ: нет решений.
На рисунке 1 изображена схема решения линейного уравнения
Составим общую схему решения уравнений с одной переменной. Рассмотрим решение примера 4.
Пример 4. Пусть надо решить уравнение
1) Умножим все члены уравнения на наименьшее общее кратное знаменателей, равное 12.
2) После сокращения получим
4 (х – 4) + 3·2 (х + 1) ‒ 12 = 6·5 (х – 3) + 24х – 2 (11х + 43)
3) Чтобы отделить члены, содержащие неизвестные и свободные члены, раскроем скобки:
4х – 16 + 6х + 6 – 12 = 30х – 90 + 24х – 22х – 86 .
4) Сгруппируем в одной части члены, содержащие неизвестные, а в другой – свободные члены:
4х + 6х – 30х – 24х + 22х = ‒ 90 – 86 + 16 – 6 + 12.
5) Приведем подобные члены:
‒ 22х = ‒ 154.
6) Разделим на – 22 , Получим
х = 7.
Как видим, корень уравнения равен семи.
Вообще такие уравнения можно решать по следующей схеме :
а) привести уравнение к целому виду;
б) раскрыть скобки;
в) сгруппировать члены, содержащие неизвестное, в одной части уравнения, а свободные члены ‒ в другой;
г) привести подобные члены;
д) решить уравнение вида aх = b,которое получили после приведения подобных членов.
Однако эта схема не обязательна для всякого уравнения.
При решении многих более простых уравнений приходится начинать не с первого, а со второго (Пример. 2 ), третьего (Пример. 1, 3 ) и даже с пятого этапа, как в примере 5.
Пример 5. Решите уравнение 2х = 1/4.
Находим неизвестное х = 1/4: 2,
х = 1/8 .
Рассмотрим решение некоторых линейных уравнений, встречающихся на основном государственном экзамене.
Пример 6. Решите уравнение 2 (х + 3) = 5 – 6х.
2х + 6 = 5 – 6х
2х + 6х = 5 – 6
Ответ: ‒ 0, 125
Пример 7. Решите уравнение – 6 (5 – 3х) = 8х – 7.
– 30 + 18х = 8х – 7
18х – 8х = – 7 +30
Ответ: 2,3
Пример 8. Решите уравнение
3(3х – 4) = 4 · 7х + 24
9х – 12 = 28х + 24
9х – 28х = 24 + 12
Пример 9. Найдите f(6), если f (x + 2) = 3 7-х
Решение
Так как надо найти f(6), а нам известно f (x + 2),
то х + 2 = 6.
Решаем линейное уравнение х + 2 = 6,
получаем х = 6 – 2, х = 4.
Если х = 4, тогда
f(6) = 3 7-4 = 3 3 = 27
Ответ: 27.
Если у Вас остались вопросы, есть желание разобраться с решением уравнений более основательно, записывайтесь на мои уроки в РАСПИСАНИИ . Буду рада Вам помочь!
Также TutorOnline советует посмотреть новый видеоурок от нашего репетитора Ольги Александровны, который поможет разобраться как с линейными уравнениями, так и с другими.
сайт, при полном или частичном копировании материала ссылка на первоисточник обязательна.
Икс. График был найден путем получения ряда упорядоченных пар, принадлежащих функции, и последующего проведения через них плавной кривой. По мере того, как мы выбираем все меньшие и меньшие отрицательные значения x, значения yy становятся все ближе и ближе к 0, как показано в таблице ниже.| x | 0 | -1 | -2 | -3 | -4 |
| y | 1 | 1/2 | 1/4 | 1/8 | 1/16 |
РИСУНОК 5.
2) найти упорядоченные пары, принадлежащие функции. Некоторые упорядоченные пары показаны в chm ниже.
| x | -2 | -1 | 0 | 1 | 2 |
| y | 1/16 | 1/2 | 1 | 1/2 | 1/16 |
Как следует из пения, 0 Рисунок 5.5 Важная нормальная кривая в теории вероятностей имеет график, очень похожий на график моего СЛОЖНЫЙ ПРОЦЕНТ Формула сложных процентов (процентов, выплачиваемых как по основной сумме, так и по процентам) является важным приложением экспоненциальных функций.Вы можете вспомнить формулу для простых процентов, {Iota} = Prt, где P — сумма, оставшаяся под проценты, r — процентная ставка, выраженная в десятичной дроби, а t — время в годах, когда основная сумма процентов получает проценты. или 2208,04 $ В формуле сложных процентов. Иногда A называют будущей стоимостью, а P — текущей стоимостью. Пример 7 НАЙДИТЕ НАСТОЯЩУЮ ЗНАЧЕНИЕ Бухгалтер хочет купить через три года новый компьютер, который будет стоить 20 000 долларов. (a) Какую сумму следует внести сейчас под 6% годовых, чтобы получить требуемые 20 000 долларов через три года? Поскольку сумма депонированных денег должна составить 20 000 долларов через три года, 20 000 долларов — это будущая стоимость денег.x, где e — иррациональное число, часто встречающееся в практических приложениях. Число e возникает естественным образом при использовании формулы для сложного процента. Предположим, что удачная инвестиция приносит 100% годовых, так что r = 1,00 или r = 1. Предположим также, что по этой ставке можно внести только 11 долларов и только на один год. Тогда P = 1 и t = 1. Подставьте в формулу для сложных процентов:
на рис. 5.5.
3.40 = 1000 (2,20804) = 2208,04,





2).5 = х
11. Ось ординат — вертикальная асимптота. Обратите внимание, что, поскольку y = log_3 | -x | = log_3 | x |, график симметричен относительно оси y.
2) = 2log_10 (2) = 2 (0.(к + 1)) = к + 1.
Результат должен быть 2.152 с точностью до тысячных.
Логарифм x по основанию e записывается как ln x (читается как «el-en x»). График функции натурального логарифма, определяемой как f (x) = ln x, приведен на рисунке 5.12. Натуральные логарифмы можно найти с помощью калькулятора. с ключом In.x — функция, обратная y = lnx (или y = log_e (x).
Следующая теорема может использоваться для преобразования логарифмов из одного основания в другое.
.. + P_ (n) log_2P_n],
(- 2lnx) = 1/16
По этой причине единственное допустимое решение — положительное число 2, дающее набор решений {2}.
2-x-12 = 0


Взяв журнал экспоненты, мы можем затем переместить переменную (находящуюся в экспоненте, которая теперь находится внутри журнала) вперед, как множитель в журнале. Другими словами, правило журнала позволит нам переместить переменную обратно на землю, где мы сможем ее получить.
Но, в отличие от 32, 30 — это не степень двойки, поэтому я не могу установить степени, равные друг другу. Мне нужен другой способ получить x , потому что я не могу решить уравнение с переменной, плавающей там выше 2; Мне нужно, чтобы он снова опустился на землю, где ему и место, где я смогу добраться до него. И мне придется использовать логарифмы, чтобы уменьшить эту переменную.
Во-первых, нам нужно применить формулу замены базы, чтобы преобразовать выражение во что-то в базе, понятное нашим калькуляторам; а именно, натуральный журнал или обычный журнал. Это преобразование выглядит так:
..или около 3,328 с округлением до трех десятичных знаков.
В этом случае я буду использовать естественный журнал:
38202663467 — приблизительный ответ, потому что мы округлили значение Ln (80).
x = -3,1674

Округлите ответ до двух десятичных знаков.
Округлите ответ до двух десятичных знаков.
Это позволит вам проверить и понять, понимаете ли вы эти
типы проблем. Математика работает как и все
в противном случае, если вы хотите добиться успеха в этом, вам нужно практиковать это.
Даже лучшим спортсменам и музыкантам помогали на протяжении всего пути.
практиковаться, практиковаться, практиковаться, чтобы стать лучше в своем виде спорта или инструменте. На самом деле не бывает слишком много практики.
Другими словами, если основания одинаковы, то экспоненты должны быть одинаковыми.



